WARNING:
JavaScript is turned OFF. None of the links on this concept map will
work until it is reactivated.
If you need help turning JavaScript On, click here.
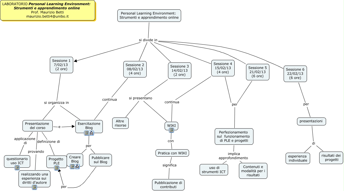
Questa Cmap, creata con IHMC CmapTools, contiene informazioni relative a: Laboratorio PLE_AA12-13, Sessione 3 14/02/13 (2 ore) si presentano WIKI, Presentazione del corso applicazione di questionario uso ICT, presentazioni di esperienza individuale, Pratica con WIKI significa Pubblicazione di contributi, Personal Learning Environment: Strumenti e apprendimento online si divide in Sessione 4 15/02/13 (4 ore), Sessione 3 14/02/13 (2 ore) si presentano Altre risorse, Personal Learning Environment: Strumenti e apprendimento online si divide in Sessione 6 22/02/13 (6 ore), Presentazione del corso provando realizzando una esperienza sui diritti d'autore, Personal Learning Environment: Strumenti e apprendimento online si divide in Sessione 2 08/02/13 (4 ore), Presentazione del corso e Esercitazione Blog, Personal Learning Environment: Strumenti e apprendimento online si divide in Sessione 1 7/02/13 (2 ore), Sessione 2 08/02/13 (4 ore) continua Esercitazione Blog, WIKI con Pratica con WIKI, Perfezionamento sul funzionamento di PLE e progetti implica approfondimento uso di strumenti ICT, Personal Learning Environment: Strumenti e apprendimento online si divide in Sessione 3 14/02/13 (2 ore), Sessione 4 15/02/13 (4 ore) per Perfezionamento sul funzionamento di PLE e progetti, Sessione 6 22/02/13 (6 ore) per presentazioni, Presentazione del corso definizione di Progetto PLE, Sessione 1 7/02/13 (2 ore) si organizza in Esercitazione Blog, Sessione 4 15/02/13 (4 ore) continua WIKI