WARNING:
JavaScript is turned OFF. None of the links on this concept map will
work until it is reactivated.
If you need help turning JavaScript On, click here.
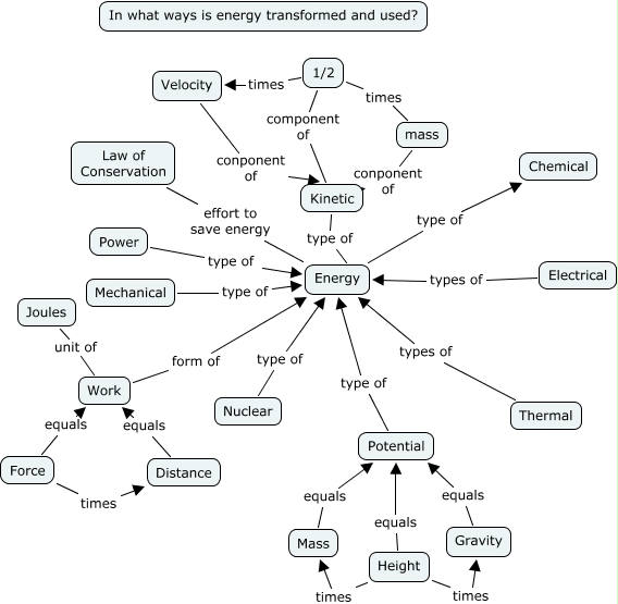
This Concept Map, created with IHMC CmapTools, has information related to: Energy Group 4, Power type of Energy, 1/2 component of Kinetic, Velocity conponent of Kinetic, Distance equals Work, Height times Gravity, Gravity equals Potential, Kinetic type of Energy, Height equals Potential, Electrical types of Energy, mass conponent of Kinetic, 1/2 times mass, Nuclear type of Energy, Law of Conservation effort to save energy Energy, 1/2 times Velocity, Work form of Energy, Joules unit of Work, Force equals Work, Force times Distance, Height times Mass, Mass equals Potential