WARNING:
JavaScript is turned OFF. None of the links on this concept map will
work until it is reactivated.
If you need help turning JavaScript On, click here.
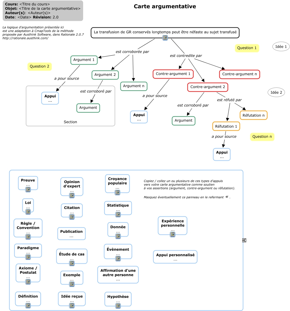
Cette carte de concepts créée avec IHMC CmapTools traite de: Carte argumentative, Contre-argument 1 a pour source Appui ..., Argument 1 a pour source Appui ..., Contre-argument 2 est réfuté par Réfutation 1, La transfusion de GR conservés longtemps peut être néfaste au sujet transfusé est corroborée par Argument n, La transfusion de GR conservés longtemps peut être néfaste au sujet transfusé est contredite par Contre-argument n, La transfusion de GR conservés longtemps peut être néfaste au sujet transfusé est corroborée par Argument 2, Contre-argument 2 est corroboré par Argument, La transfusion de GR conservés longtemps peut être néfaste au sujet transfusé est contredite par Contre-argument 2, Argument 2 est corroboré par Argument, Réfutation 1 a pour source Appui ..., Contre-argument 2 est réfuté par Réfutation n, La transfusion de GR conservés longtemps peut être néfaste au sujet transfusé est contredite par Contre-argument 1, La transfusion de GR conservés longtemps peut être néfaste au sujet transfusé est corroborée par Argument 1