WARNING:
JavaScript is turned OFF. None of the links on this concept map will
work until it is reactivated.
If you need help turning JavaScript On, click here.
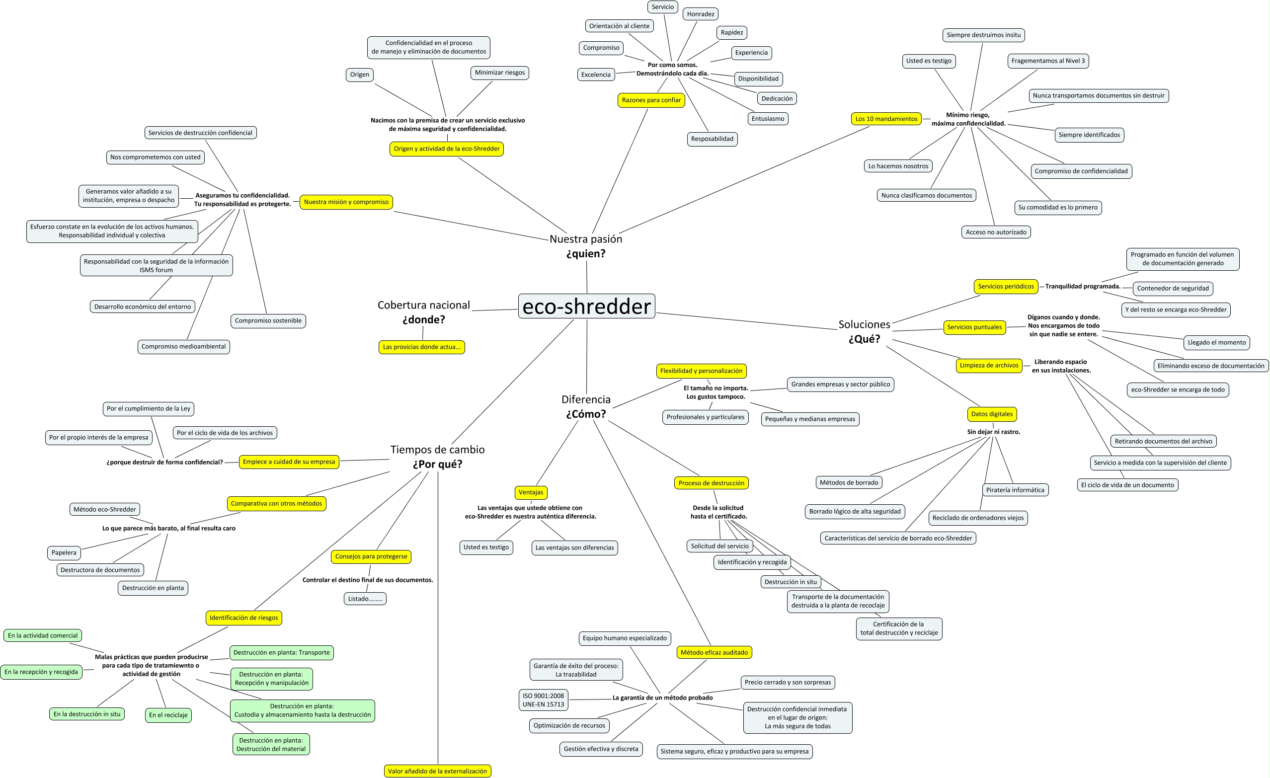
Este Cmap, tiene información relacionada con: eco-shredder, eco-shredder Nuestra pasión ¿quien? Razones para confiar, Datos digitales Sin dejar ni rastro. Métodos de borrado, Flexibilidad y personalización El tamaño no importa. Los gustos tampoco. Grandes empresas y sector público, Origen y actividad de la eco-Shredder Nacimos con la premisa de crear un servicio exclusivo de máxima seguridad y confidencialidad. Origen, Comparativa con otros métodos Lo que parece más barato, al final resulta caro Papelera, Método eficaz auditado La garantía de un método probado Destrucción confidencial inmediata en el lugar de origen: La más segura de todas, Los 10 mandamientos Mínimo riesgo, máxima confidencialidad. Siempre identificados, Identificación de riesgos Malas prácticas que pueden producirse para cada tipo de tratamiewnto o actividad de gestión Destrucción en planta: Transporte, eco-shredder Tiempos de cambio ¿Por qué? Valor añadido de la externalización, Comparativa con otros métodos Lo que parece más barato, al final resulta caro Destrucción en planta, eco-shredder Tiempos de cambio ¿Por qué? Identificación de riesgos, Nuestra misión y compromiso Aseguramos tu confidencialidad. Tu responsabilidad es protegerte. Servicios de destrucción confidencial, Identificación de riesgos Malas prácticas que pueden producirse para cada tipo de tratamiewnto o actividad de gestión Destrucción en planta: Destrucción del material, Los 10 mandamientos Mínimo riesgo, máxima confidencialidad. Nunca clasificamos documentos, Proceso de destrucción Desde la solicitud hasta el certificado. Certificación de la total destrucción y reciclaje, Servicios puntuales Díganos cuando y donde. Nos encargamos de todo sin que nadie se entere. Eliminando exceso de documentación, eco-shredder Soluciones ¿Qué? Limpieza de archivos, Consejos para protegerse Controlar el destino final de sus documentos. Listado........, Método eficaz auditado La garantía de un método probado Sistema seguro, eficaz y productivo para su empresa, Los 10 mandamientos Mínimo riesgo, máxima confidencialidad. Acceso no autorizado