WARNING:
JavaScript is turned OFF. None of the links on this concept map will
work until it is reactivated.
If you need help turning JavaScript On, click here.
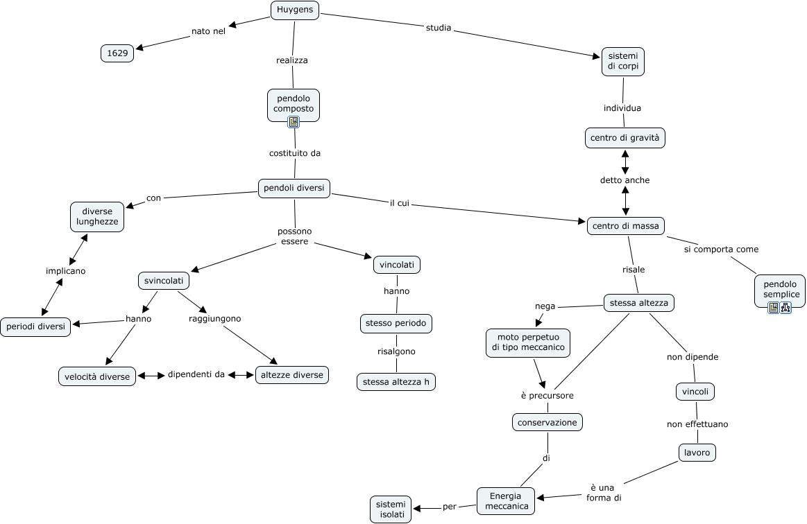
Questa Cmap, creata con IHMC CmapTools, contiene informazioni relative a: Huygens, Huygens studia sistemi di corpi, stessa altezza nega moto perpetuo di tipo meccanico, pendoli diversi possono essere vincolati, Huygens realizza pendolo composto, vincolati hanno stesso periodo, svincolati raggiungono altezze diverse, centro di massa si comporta come pendolo semplice, stessa altezza è precursore conservazione, conservazione di Energia meccanica, pendoli diversi possono essere svincolati, diverse lunghezze implicano periodi diversi, svincolati hanno velocità diverse, svincolati hanno periodi diversi, pendoli diversi il cui centro di massa, centro di massa risale stessa altezza, stessa altezza non dipende vincoli, pendoli diversi con diverse lunghezze, pendolo composto costituito da pendoli diversi, moto perpetuo di tipo meccanico è precursore conservazione, Huygens nato nel 1629