WARNING:
JavaScript is turned OFF. None of the links on this concept map will
work until it is reactivated.
If you need help turning JavaScript On, click here.
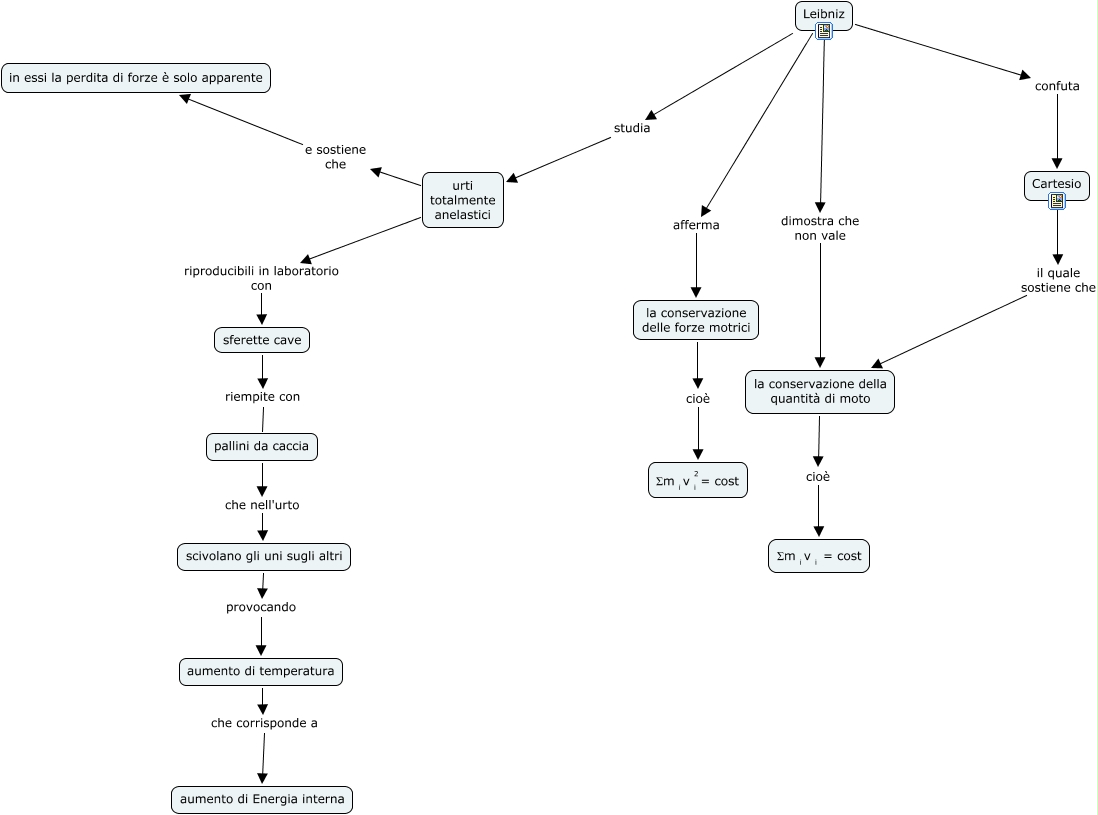
This Concept Map, created with IHMC CmapTools, has information related to: Cartesio Leibniz, urti totalmente anelastici riproducibili in laboratorio con sferette cave, Leibniz confuta Cartesio, aumento di temperatura che corrisponde a aumento di Energia interna, sferette cave riempite con pallini da caccia, la conservazione della quantità di moto cioè <math xmlns="http://www.w3.org/1998/Math/MathML"> <mrow> <mtext> Σm </mtext> <mmultiscripts> <mtext> </mtext> <mtext> i </mtext> <none/> </mmultiscripts> <mtext> v </mtext> <mmultiscripts> <mtext> </mtext> <mtext> i </mtext> <none/> </mmultiscripts> <mtext> = cost </mtext> </mrow> </math>, Leibniz afferma la conservazione delle forze motrici, urti totalmente anelastici e sostiene che in essi la perdita di forze è solo apparente, Cartesio il quale sostiene che la conservazione della quantità di moto, Leibniz studia urti totalmente anelastici, la conservazione delle forze motrici cioè <math xmlns="http://www.w3.org/1998/Math/MathML"> <mrow> <mtext> Σm </mtext> <mmultiscripts> <mtext> </mtext> <mtext> i </mtext> <none/> </mmultiscripts> <mtext> v </mtext> <mmultiscripts> <mtext> </mtext> <mtext> i </mtext> <mtext> 2 </mtext> </mmultiscripts> <mtext> = cost </mtext> </mrow> </math>, Leibniz dimostra che non vale la conservazione della quantità di moto, pallini da caccia che nell'urto scivolano gli uni sugli altri, scivolano gli uni sugli altri provocando aumento di temperatura