WARNING:
JavaScript is turned OFF. None of the links on this concept map will
work until it is reactivated.
If you need help turning JavaScript On, click here.
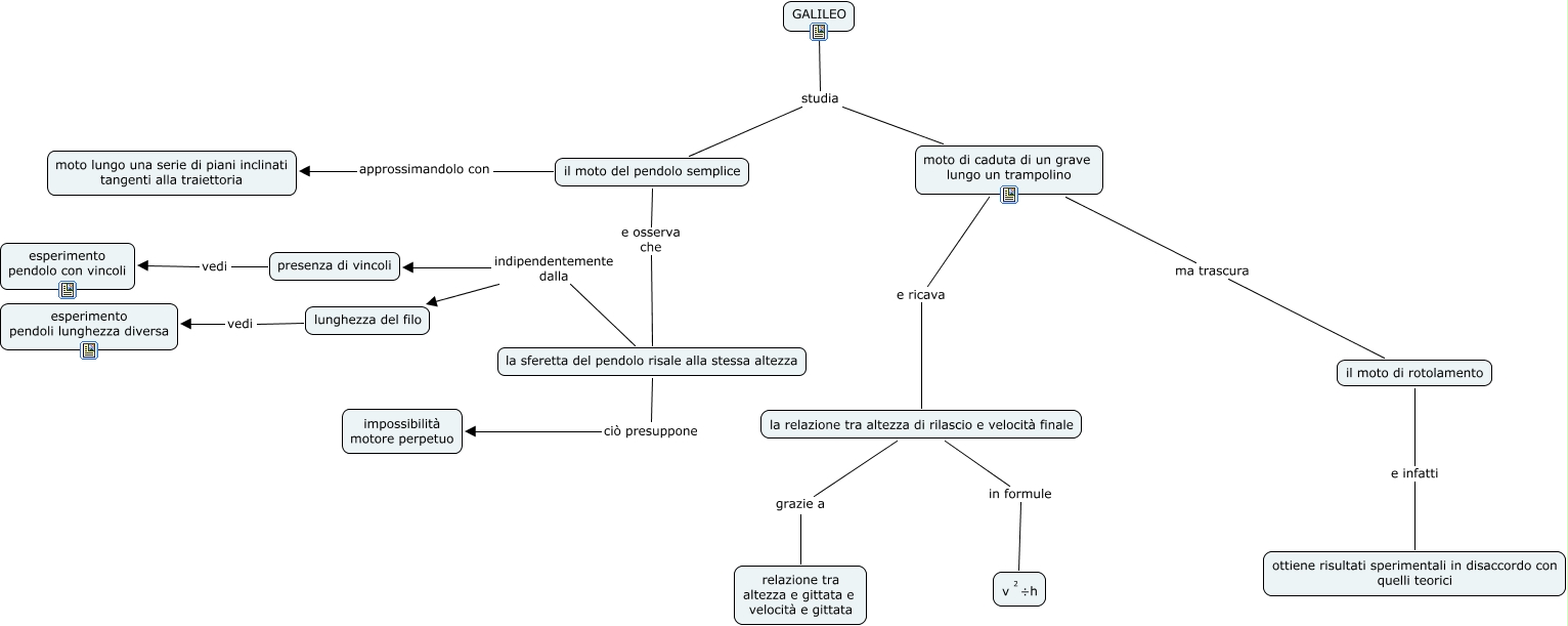
Questa Cmap, creata con IHMC CmapTools, contiene informazioni relative a: GALILEO, lunghezza del filo vedi esperimento pendoli lunghezza diversa, la sferetta del pendolo risale alla stessa altezza ciò presuppone impossibilità motore perpetuo, la sferetta del pendolo risale alla stessa altezza indipendentemente dalla presenza di vincoli, la relazione tra altezza di rilascio e velocità finale in formule <math xmlns="http://www.w3.org/1998/Math/MathML"> <mrow> <mtext> v </mtext> <mmultiscripts> <mtext> </mtext> <none/> <mtext> 2 </mtext> </mmultiscripts> <mtext> ÷h </mtext> </mrow> </math>, il moto del pendolo semplice approssimandolo con moto lungo una serie di piani inclinati tangenti alla traiettoria, la relazione tra altezza di rilascio e velocità finale grazie a relazione tra altezza e gittata e velocità e gittata, moto di caduta di un grave lungo un trampolino ma trascura il moto di rotolamento, moto di caduta di un grave lungo un trampolino e ricava la relazione tra altezza di rilascio e velocità finale, la sferetta del pendolo risale alla stessa altezza indipendentemente dalla lunghezza del filo, il moto di rotolamento e infatti ottiene risultati sperimentali in disaccordo con quelli teorici, presenza di vincoli vedi esperimento pendolo con vincoli, il moto del pendolo semplice e osserva che la sferetta del pendolo risale alla stessa altezza, GALILEO studia moto di caduta di un grave lungo un trampolino, GALILEO studia il moto del pendolo semplice