WARNING:
JavaScript is turned OFF. None of the links on this concept map will
work until it is reactivated.
If you need help turning JavaScript On, click here.
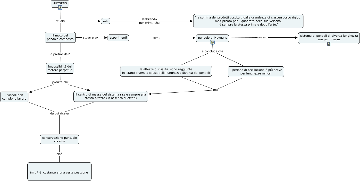
Questa Cmap, creata con IHMC CmapTools, contiene informazioni relative a: huygens, urti stabilendo per primo che “la somma dei prodotti costituiti dalla grandezza di ciascun corpo rigido moltiplicato per il quadrato della sua velocità, è sempre la stessa prima e dopo l’urto.”, conservazione puntuale vis viva cioè <math xmlns="http://www.w3.org/1998/Math/MathML"> <mrow> <mtext> Σm </mtext> <mmultiscripts> <mtext> v </mtext> <none/> <mtext> 2 </mtext> </mmultiscripts> <mtext> è costante a una certa posizione </mtext> <mmultiscripts> <mtext> </mtext> <none/> <mtext> </mtext> </mmultiscripts> <mtext> 


 </mtext> </mrow> </math>, le altezze di risalita sono raggiunte in istanti diversi a causa della lunghezza diversa dei pendoli ma il centro di massa del sistema risale sempre alla stessa altezza (in assenza di attriti), HUYGENS studia urti, i vincoli non compiono lavoro da cui ricava conservazione puntuale vis viva, pendolo di Huygens e conclude che le altezze di risalita sono raggiunte in istanti diversi a causa della lunghezza diversa dei pendoli, il periodo di oscillazione è più breve per lunghezze minori ma il centro di massa del sistema risale sempre alla stessa altezza (in assenza di attriti), il centro di massa del sistema risale sempre alla stessa altezza (in assenza di attriti) da cui ricava conservazione puntuale vis viva, il moto del pendolo composto attraverso esperimenti, impossibilità del motore perpetuo ipotizza che i vincoli non compiono lavoro, esperimenti come pendolo di Huygens, HUYGENS studia il moto del pendolo composto, impossibilità del motore perpetuo ipotizza che il centro di massa del sistema risale sempre alla stessa altezza (in assenza di attriti), pendolo di Huygens e conclude che il periodo di oscillazione è più breve per lunghezze minori, il moto del pendolo composto a partire dall' impossibilità del motore perpetuo, pendolo di Huygens ovvero sistema di pendoli di diversa lunghezza ma pari massa