WARNING:
JavaScript is turned OFF. None of the links on this concept map will
work until it is reactivated.
If you need help turning JavaScript On, click here.
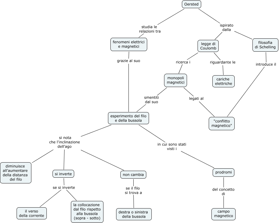
Questa Cmap, creata con IHMC CmapTools, contiene informazioni relative a: oersted, legge di Coulomb riguardante le cariche elettriche, si inverte se si inverte il verso della corrente, si inverte se si inverte la collocazione dal filo rispetto alla bussola (sopra - sotto), filosofia di Schelling introduce il "conflitto magnetico", esperimento del filo e della bussola si nota che l'inclinazione dell'ago si inverte, prodromi del concetto di campo magnetico, esperimento del filo e della bussola si nota che l'inclinazione dell'ago non cambia, fenomeni elettrici e magnetici grazie al suo esperimento del filo e della bussola, esperimento del filo e della bussola in cui sono stati visti i prodromi, esperimento del filo e della bussola si nota che l'inclinazione dell'ago diminuisce all'aumentare della distanza del filo, non cambia se il filo si trova a destra o sinistra della bussola, Oersted studia le relazioni tra fenomeni elettrici e magnetici, monopoli magnetici legati al "conflitto magnetico", Oersted ispirato dalla legge di Coulomb, monopoli magnetici smentiti dal suo esperimento del filo e della bussola, Oersted ispirato dalla filosofia di Schelling, legge di Coulomb ricerca i monopoli magnetici