WARNING:
JavaScript is turned OFF. None of the links on this concept map will
work until it is reactivated.
If you need help turning JavaScript On, click here.
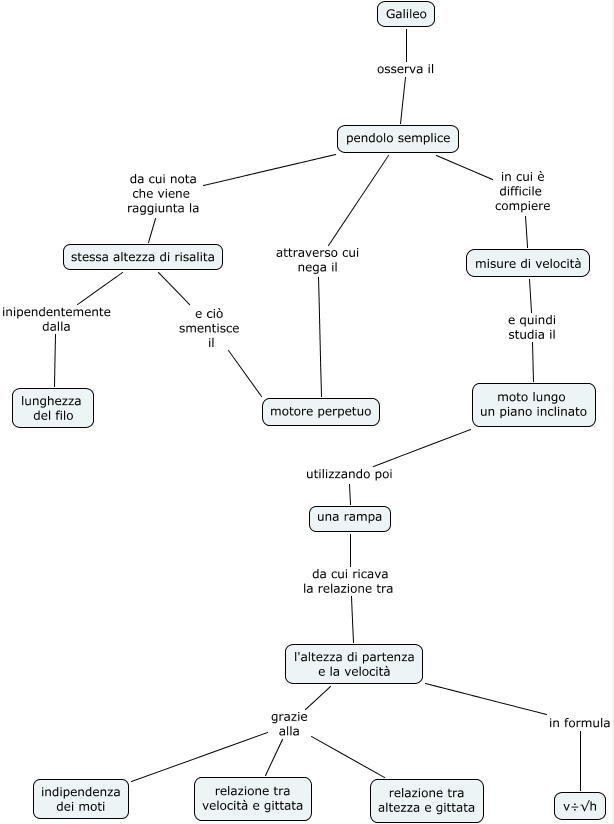
Questa Cmap, creata con IHMC CmapTools, contiene informazioni relative a: galileo, una rampa da cui ricava la relazione tra l'altezza di partenza e la velocità, pendolo semplice da cui nota che viene raggiunta la stessa altezza di risalita, stessa altezza di risalita inipendentemente dalla lunghezza del filo, l'altezza di partenza e la velocità grazie alla relazione tra altezza e gittata, l'altezza di partenza e la velocità grazie alla indipendenza dei moti, stessa altezza di risalita e ciò smentisce il motore perpetuo, l'altezza di partenza e la velocità in formula v÷√h, pendolo semplice attraverso cui nega il motore perpetuo, pendolo semplice in cui è difficile compiere misure di velocità, moto lungo un piano inclinato utilizzando poi una rampa, Galileo osserva il pendolo semplice, misure di velocità e quindi studia il moto lungo un piano inclinato, l'altezza di partenza e la velocità grazie alla relazione tra velocità e gittata