WARNING:
JavaScript is turned OFF. None of the links on this concept map will
work until it is reactivated.
If you need help turning JavaScript On, click here.
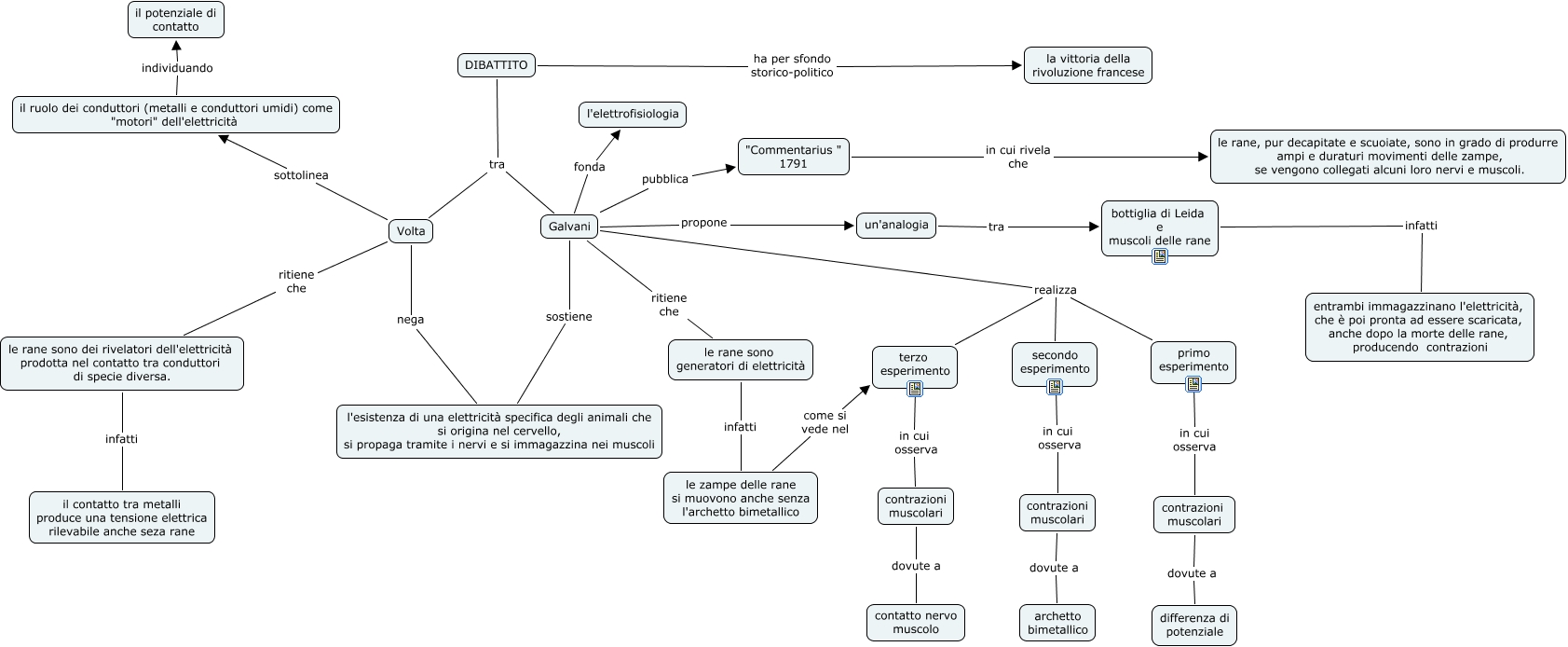
Questa Cmap, creata con IHMC CmapTools, contiene informazioni relative a: DIBATTITO, Galvani sostiene l'esistenza di una elettricità specifica degli animali che si origina nel cervello, si propaga tramite i nervi e si immagazzina nei muscoli, contrazioni muscolari dovute a differenza di potenziale, Volta nega l'esistenza di una elettricità specifica degli animali che si origina nel cervello, si propaga tramite i nervi e si immagazzina nei muscoli, Galvani ritiene che le rane sono generatori di elettricità, il ruolo dei conduttori (metalli e conduttori umidi) come "motori" dell'elettricità individuando il potenziale di contatto, le zampe delle rane si muovono anche senza l'archetto bimetallico come si vede nel terzo esperimento, primo esperimento in cui osserva contrazioni muscolari, secondo esperimento in cui osserva contrazioni muscolari, contrazioni muscolari dovute a archetto bimetallico, Galvani propone un'analogia, Galvani fonda l'elettrofisiologia, contrazioni muscolari dovute a contatto nervo muscolo, un'analogia tra bottiglia di Leida e muscoli delle rane, Volta sottolinea il ruolo dei conduttori (metalli e conduttori umidi) come "motori" dell'elettricità, DIBATTITO tra Volta, Galvani realizza secondo esperimento, terzo esperimento in cui osserva contrazioni muscolari, bottiglia di Leida e muscoli delle rane infatti entrambi immagazzinano l'elettricità, che è poi pronta ad essere scaricata, anche dopo la morte delle rane, producendo contrazioni, Galvani realizza primo esperimento, le rane sono dei rivelatori dell'elettricità prodotta nel contatto tra conduttori di specie diversa. infatti il contatto tra metalli produce una tensione elettrica rilevabile anche seza rane