WARNING:
JavaScript is turned OFF. None of the links on this concept map will
work until it is reactivated.
If you need help turning JavaScript On, click here.
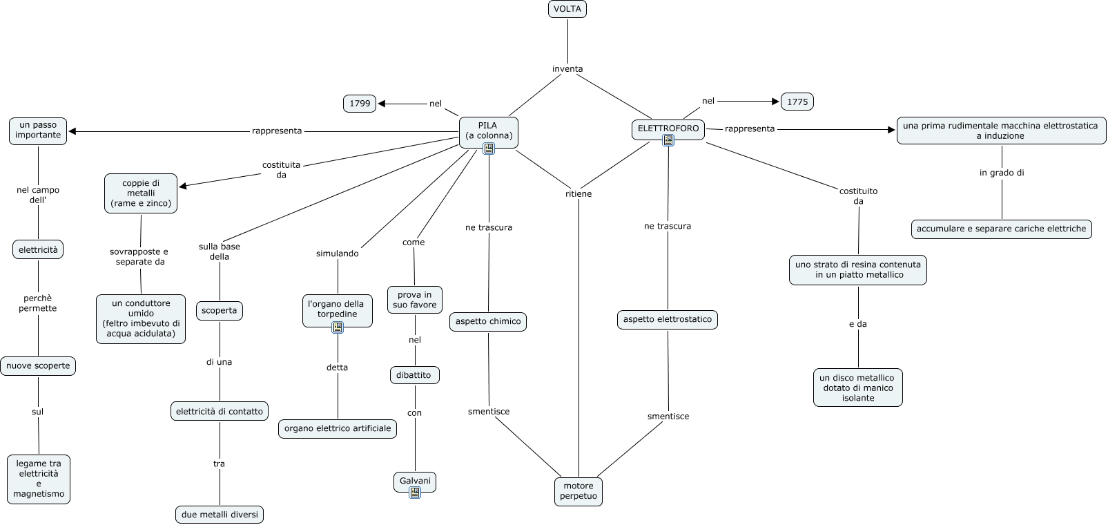
Questa Cmap, creata con IHMC CmapTools, contiene informazioni relative a: Volta, VOLTA inventa ELETTROFORO, ELETTROFORO costituito da uno strato di resina contenuta in un piatto metallico, prova in suo favore nel dibattito, PILA (a colonna) ritiene motore perpetuo, aspetto chimico smentisce motore perpetuo, una prima rudimentale macchina elettrostatica a induzione in grado di accumulare e separare cariche elettriche, PILA (a colonna) sulla base della scoperta, nuove scoperte sul legame tra elettricità e magnetismo, un passo importante nel campo dell' elettricità, aspetto elettrostatico smentisce motore perpetuo, l'organo della torpedine detta organo elettrico artificiale, dibattito con Galvani, elettricità di contatto tra due metalli diversi, uno strato di resina contenuta in un piatto metallico e da un disco metallico dotato di manico isolante, scoperta di una elettricità di contatto, ELETTROFORO ritiene motore perpetuo, PILA (a colonna) nel 1799, elettricità perchè permette nuove scoperte, ELETTROFORO nel 1775, coppie di metalli (rame e zinco) sovrapposte e separate da un conduttore umido (feltro imbevuto di acqua acidulata)