WARNING:
JavaScript is turned OFF. None of the links on this concept map will
work until it is reactivated.
If you need help turning JavaScript On, click here.
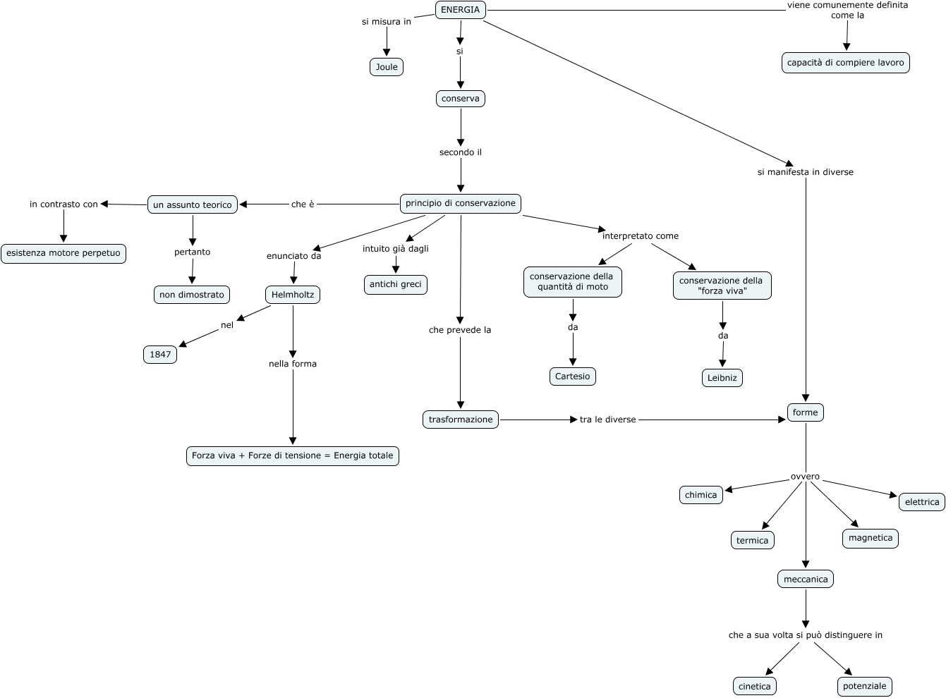
Questa Cmap, creata con IHMC CmapTools, contiene informazioni relative a: ENERGIA, forme ovvero elettrica, conserva secondo il principio di conservazione, forme ovvero magnetica, un assunto teorico pertanto non dimostrato, un assunto teorico in contrasto con esistenza motore perpetuo, principio di conservazione intuito già dagli antichi greci, ENERGIA si manifesta in diverse forme, forme ovvero termica, forme ovvero chimica, meccanica che a sua volta si può distinguere in potenziale, meccanica che a sua volta si può distinguere in cinetica, ENERGIA si misura in Joule, conservazione della quantità di moto da Cartesio, principio di conservazione enunciato da Helmholtz, Helmholtz nella forma Forza viva + Forze di tensione = Energia totale, forme ovvero meccanica, ENERGIA viene comunemente definita come la capacità di compiere lavoro, principio di conservazione che è un assunto teorico, Helmholtz nel 1847, principio di conservazione che prevede la trasformazione