WARNING:
JavaScript is turned OFF. None of the links on this concept map will
work until it is reactivated.
If you need help turning JavaScript On, click here.
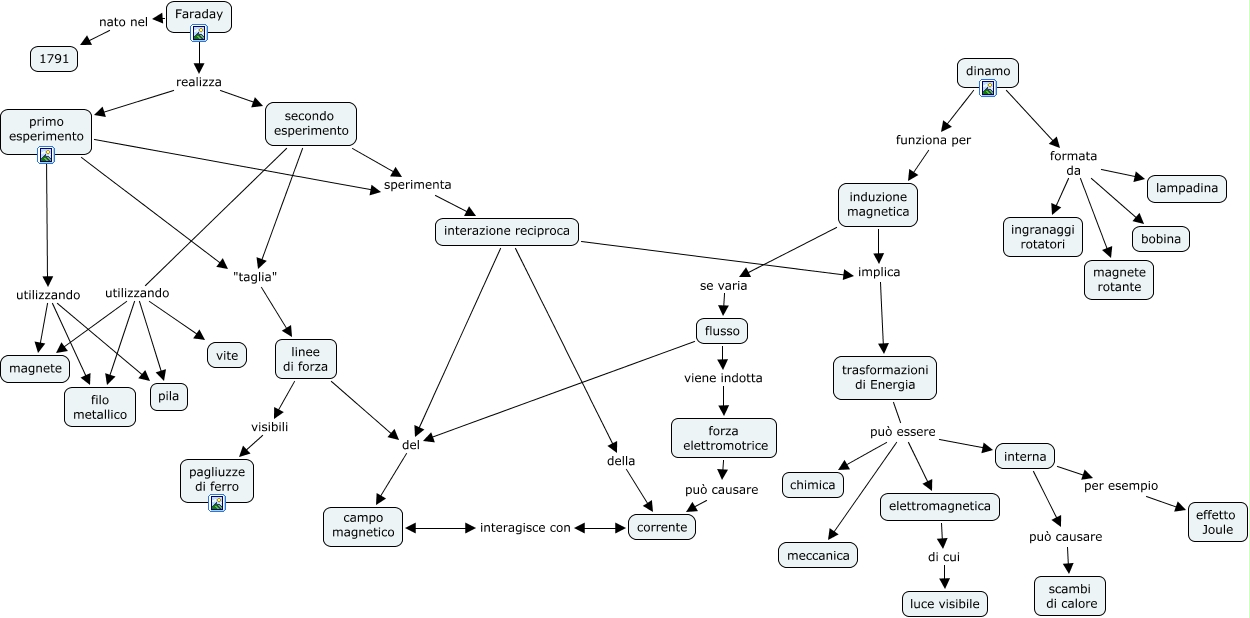
Questa Cmap, creata con IHMC CmapTools, contiene informazioni relative a: Faraday - campo magnetico, primo esperimento utilizzando filo metallico, dinamo formata da bobina, interazione reciproca della corrente, secondo esperimento utilizzando magnete, secondo esperimento utilizzando filo metallico, induzione magnetica implica trasformazioni di Energia, Faraday nato nel 1791, forza elettromotrice può causare corrente, trasformazioni di Energia può essere interna, flusso del campo magnetico, induzione magnetica se varia flusso, secondo esperimento sperimenta interazione reciproca, primo esperimento utilizzando magnete, linee di forza visibili pagliuzze di ferro, trasformazioni di Energia può essere elettromagnetica, dinamo formata da ingranaggi rotatori, secondo esperimento utilizzando pila, campo magnetico interagisce con corrente, secondo esperimento utilizzando vite, dinamo formata da magnete rotante