WARNING:
JavaScript is turned OFF. None of the links on this concept map will
work until it is reactivated.
If you need help turning JavaScript On, click here.
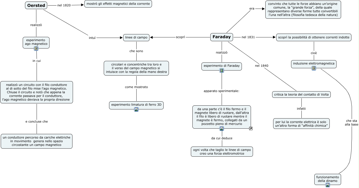
Questa Cmap, creata con IHMC CmapTools, contiene informazioni relative a: elettromagnetismo, da una parte c'è il filo fermo e il magnete libero di ruotare, dall'altra il filo è libero di ruotare mentre il magnete è fermo, collegati da un pozzetto pieno di mercurio da cui deduce ogni volta che taglio le linee di campo creo una forza elettromotrice, induzione elettromagnetica che sta alla base funzionamento della dinamo, Faraday nel 1840 critica la teoria del contatto di Volta, Faraday era convinto che tutte le forze abbiano un’origine comune, la “grande forza”, della quale rappresentano diverse forme tutte convertibili l’una nell’altra (filosofia tedesca della natura), Faraday nel 1831 scoprì la possibilità di ottenere correnti indotte, Faraday scoprì linee di campo, Faraday realizzò esperimento di Faraday, critica la teoria del contatto di Volta infatti per lui la corrente elettrica è solo un’altra forma di “affinità chimica”, Oersted realizzò esperimento ago magnetico, scoprì la possibilità di ottenere correnti indotte cioè induzione elettromagnetica, circolari e concentriche tra loro e il verso del campo magnetico si intuisce con la regola della mano destra come mostrato esperimento limatura di ferro 3D, realizzò un circuito con il filo conduttore al di sotto del filo mise l'ago magnetico. Chiuse il circuito e notò che appena la corrente passava per il conduttore, l'ago magnetico deviava la propria direzione e concluse che un conduttore percorso da cariche elettriche in movimento genera nello spazio circostante un campo magnetico, esperimento di Faraday apparato sperimentale: da una parte c'è il filo fermo e il magnete libero di ruotare, dall'altra il filo è libero di ruotare mentre il magnete è fermo, collegati da un pozzetto pieno di mercurio, linee di campo che sono circolari e concentriche tra loro e il verso del campo magnetico si intuisce con la regola della mano destra, esperimento ago magnetico in cui realizzò un circuito con il filo conduttore al di sotto del filo mise l'ago magnetico. Chiuse il circuito e notò che appena la corrente passava per il conduttore, l'ago magnetico deviava la propria direzione, Oersted nel 1820 mostrò gli effetti magnetici della corrente, Oersted intuì linee di campo