WARNING:
JavaScript is turned OFF. None of the links on this concept map will
work until it is reactivated.
If you need help turning JavaScript On, click here.
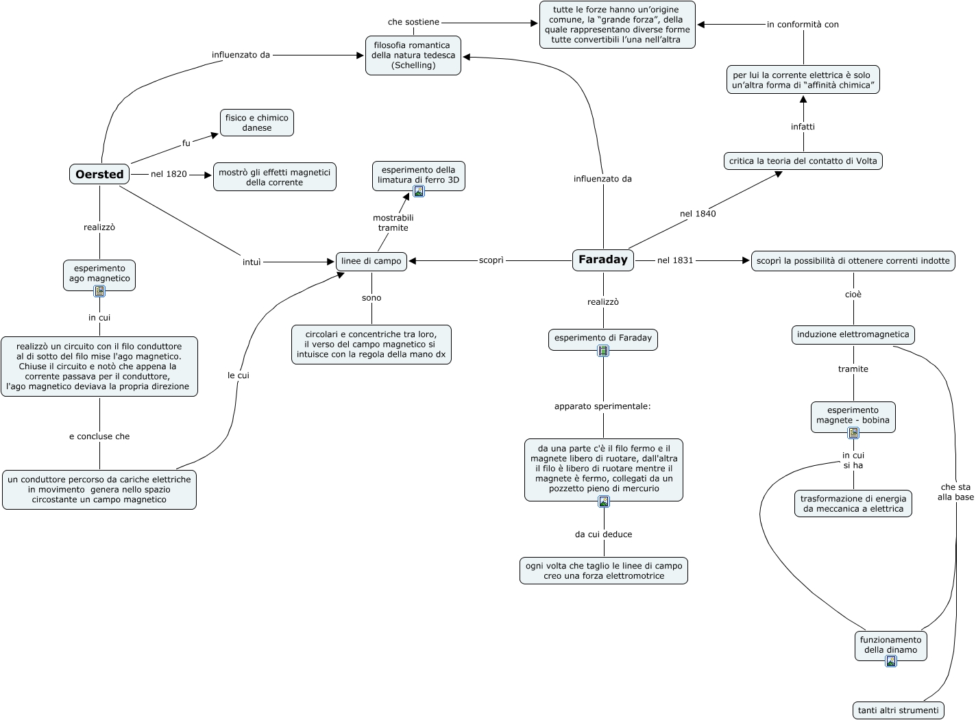
Questa Cmap, creata con IHMC CmapTools, contiene informazioni relative a: Oersted - Faraday, Oersted fu fisico e chimico danese, filosofia romantica della natura tedesca (Schelling) che sostiene tutte le forze hanno un’origine comune, la “grande forza”, della quale rappresentano diverse forme tutte convertibili l’una nell’altra, per lui la corrente elettrica è solo un’altra forma di “affinità chimica” in conformità con tutte le forze hanno un’origine comune, la “grande forza”, della quale rappresentano diverse forme tutte convertibili l’una nell’altra, Faraday nel 1840 critica la teoria del contatto di Volta, Faraday nel 1831 scoprì la possibilità di ottenere correnti indotte, esperimento magnete - bobina in cui si ha trasformazione di energia da meccanica a elettrica, esperimento di Faraday apparato sperimentale: da una parte c'è il filo fermo e il magnete libero di ruotare, dall'altra il filo è libero di ruotare mentre il magnete è fermo, collegati da un pozzetto pieno di mercurio, induzione elettromagnetica che sta alla base tanti altri strumenti, da una parte c'è il filo fermo e il magnete libero di ruotare, dall'altra il filo è libero di ruotare mentre il magnete è fermo, collegati da un pozzetto pieno di mercurio da cui deduce ogni volta che taglio le linee di campo creo una forza elettromotrice, un conduttore percorso da cariche elettriche in movimento genera nello spazio circostante un campo magnetico le cui linee di campo, linee di campo mostrabili tramite esperimento della limatura di ferro 3D, Oersted influenzato da filosofia romantica della natura tedesca (Schelling), Faraday scoprì linee di campo, Faraday influenzato da filosofia romantica della natura tedesca (Schelling), scoprì la possibilità di ottenere correnti indotte cioè induzione elettromagnetica, induzione elettromagnetica tramite esperimento magnete - bobina, funzionamento della dinamo in cui si ha trasformazione di energia da meccanica a elettrica, critica la teoria del contatto di Volta infatti per lui la corrente elettrica è solo un’altra forma di “affinità chimica”, Faraday realizzò esperimento di Faraday, Oersted realizzò esperimento ago magnetico