WARNING:
JavaScript is turned OFF. None of the links on this concept map will
work until it is reactivated.
If you need help turning JavaScript On, click here.
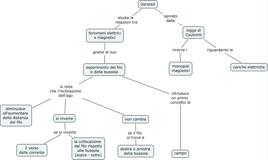
Questa Cmap, creata con IHMC CmapTools, contiene informazioni relative a: oersted, non cambia se il filo si trova a destra o sinistra della bussola, si inverte se si inverte il verso della corrente, esperimento del filo e della bussola introduce un primo concetto di campo, fenomeni elettrici e magnetici grazie al suo esperimento del filo e della bussola, si inverte se si inverte la collocazione dal filo rispetto alla bussola (sopra - sotto), esperimento del filo e della bussola si nota che l'inclinazione dell'ago non cambia, esperimento del filo e della bussola si nota che l'inclinazione dell'ago diminuisce all'aumentare della distanza del filo, Oersted ispirato dalla legge di Coulomb, legge di Coulomb ricerca i monopoli magnetici, legge di Coulomb riguardante le cariche elettriche, Oersted studia le relazioni tra fenomeni elettrici e magnetici, esperimento del filo e della bussola si nota che l'inclinazione dell'ago si inverte