WARNING:
JavaScript is turned OFF. None of the links on this concept map will
work until it is reactivated.
If you need help turning JavaScript On, click here.
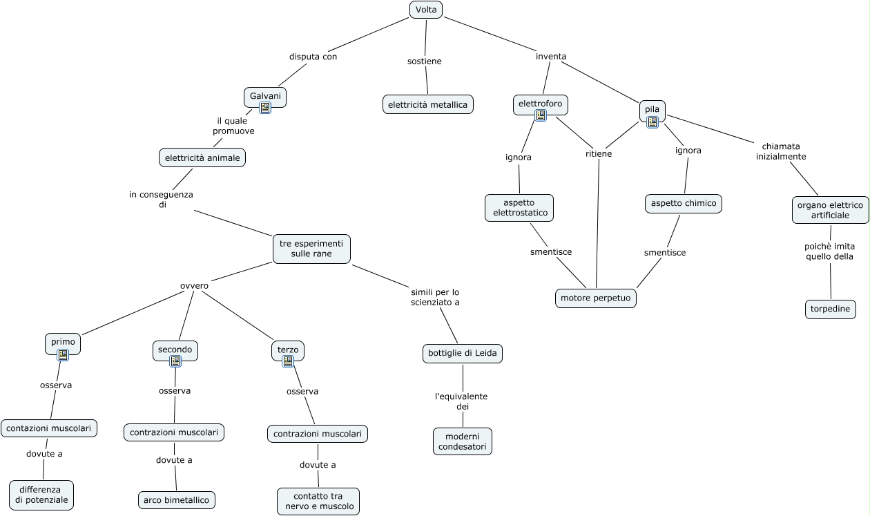
Questa Cmap, creata con IHMC CmapTools, contiene informazioni relative a: volta, bottiglie di Leida l'equivalente dei moderni condesatori, elettroforo ritiene motore perpetuo, contazioni muscolari dovute a differenza di potenziale, primo osserva contazioni muscolari, tre esperimenti sulle rane ovvero primo, tre esperimenti sulle rane ovvero terzo, Volta inventa pila, secondo osserva contrazioni muscolari, contrazioni muscolari dovute a contatto tra nervo e muscolo, organo elettrico artificiale poichè imita quello della torpedine, aspetto elettrostatico smentisce motore perpetuo, tre esperimenti sulle rane simili per lo scienziato a bottiglie di Leida, tre esperimenti sulle rane ovvero secondo, pila ritiene motore perpetuo, pila chiamata inizialmente organo elettrico artificiale, elettricità animale in conseguenza di tre esperimenti sulle rane, Volta inventa elettroforo, elettroforo ignora aspetto elettrostatico, pila ignora aspetto chimico, Volta sostiene elettricità metallica