WARNING:
JavaScript is turned OFF. None of the links on this concept map will
work until it is reactivated.
If you need help turning JavaScript On, click here.
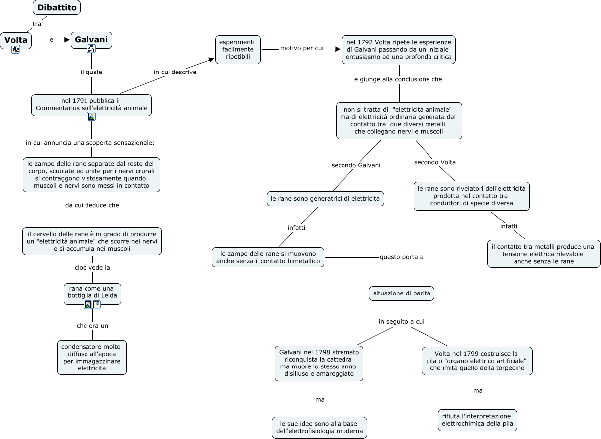
Questa Cmap, creata con IHMC CmapTools, contiene informazioni relative a: Volta - Galvani, Galvani nel 1798 stremato riconquista la cattedra ma muore lo stesso anno disilluso e amareggiato ma le sue idee sono alla base dell'elettrofisiologia moderna, Dibattito tra Volta, le zampe delle rane si muovono anche senza il contatto bimetallico questo porta a situazione di parità, situazione di parità in seguito a cui Galvani nel 1798 stremato riconquista la cattedra ma muore lo stesso anno disilluso e amareggiato, situazione di parità in seguito a cui Volta nel 1799 costruisce la pila o "organo elettrico artificiale" che imita quello della torpedine, non si tratta di "elettricità animale" ma di elettricità ordinaria generata dal contatto tra due diversi metalli che collegano nervi e muscoli secondo Volta le rane sono rivelatori dell'elettricità prodotta nel contatto tra conduttori di specie diversa, nel 1792 Volta ripete le esperienze di Galvani passando da un iniziale entusiasmo ad una profonda critica e giunge alla conclusione che non si tratta di "elettricità animale" ma di elettricità ordinaria generata dal contatto tra due diversi metalli che collegano nervi e muscoli, Volta e Galvani, il contatto tra metalli produce una tensione elettrica rilevabile anche senza le rane questo porta a situazione di parità, Volta nel 1799 costruisce la pila o "organo elettrico artificiale" che imita quello della torpedine ma rifiuta l'interpretazione elettrochimica della pila, le zampe delle rane separate dal resto del corpo, scuoiate ed unite per i nervi crurali si contraggono vistosamente quando muscoli e nervi sono messi in contatto da cui deduce che il cervello delle rane è in grado di produrre un "elettricità animale" che scorre nei nervi e si accumula nei muscoli, rana come una bottiglia di Leida che era un condensatore molto diffuso all'epoca per immagazzinare elettricità, le rane sono generatrici di elettricità infatti le zampe delle rane si muovono anche senza il contatto bimetallico, Galvani il quale nel 1791 pubblica il Commentarius sull'elettricità animale, esperimenti facilmente ripetibili motivo per cui nel 1792 Volta ripete le esperienze di Galvani passando da un iniziale entusiasmo ad una profonda critica, le rane sono rivelatori dell'elettricità prodotta nel contatto tra conduttori di specie diversa infatti il contatto tra metalli produce una tensione elettrica rilevabile anche senza le rane, il cervello delle rane è in grado di produrre un "elettricità animale" che scorre nei nervi e si accumula nei muscoli cioè vede la rana come una bottiglia di Leida, nel 1791 pubblica il Commentarius sull'elettricità animale in cui annuncia una scoperta sensazionale: le zampe delle rane separate dal resto del corpo, scuoiate ed unite per i nervi crurali si contraggono vistosamente quando muscoli e nervi sono messi in contatto, nel 1791 pubblica il Commentarius sull'elettricità animale in cui descrive esperimenti facilmente ripetibili, non si tratta di "elettricità animale" ma di elettricità ordinaria generata dal contatto tra due diversi metalli che collegano nervi e muscoli secondo Galvani le rane sono generatrici di elettricità