WARNING:
JavaScript is turned OFF. None of the links on this concept map will
work until it is reactivated.
If you need help turning JavaScript On, click here.
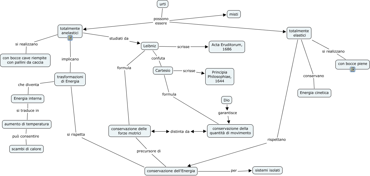
Questa Cmap, creata con IHMC CmapTools, contiene informazioni relative a: urti, conservazione delle forze motrici precursore di conservazione dell'Energia, conservazione delle forze motrici distinta da conservazione della quantità di movimento, Leibniz confuta Cartesio, aumento di temperatura può consentire scambi di calore, trasformazioni di Energia che diventa Energia interna, totalmente anelastici implicano trasformazioni di Energia, totalmente elastici si realizzano con bocce piene, Energia interna si traduce in aumento di temperatura, urti possono essere totalmente anelastici, Cartesio scrisse Principia Philosophiae, 1644, totalmente elastici rispettano conservazione dell'Energia, trasformazioni di Energia si rispetta conservazione dell'Energia, totalmente anelastici si realizzano con bocce cave riempite con pallini da caccia, urti possono essere misti, Leibniz scrisse Acta Eruditorum, 1686, conservazione dell'Energia per sistemi isolati, totalmente elastici conservano Energia cinetica, urti possono essere totalmente elastici, Cartesio formula conservazione della quantità di movimento, Leibniz formula conservazione delle forze motrici