WARNING:
JavaScript is turned OFF. None of the links on this concept map will
work until it is reactivated.
If you need help turning JavaScript On, click here.
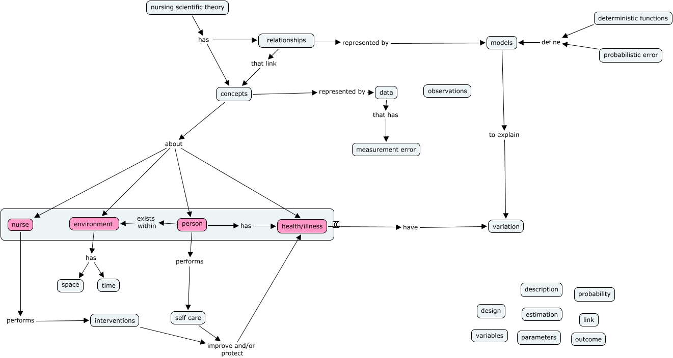
This Concept Map, created with IHMC CmapTools, has information related to: Try 2, nursing scientific theory has relationships, concepts about environment, relationships represented by models, nurse performs interventions, deterministic functions define models, person exists within environment, person performs self care, probabilistic error define models, concepts about nurse, nursing scientific theory has concepts, self care improve and/or protect health/illness, person has health/illness, environment has space, data that has measurement error, concepts about person, relationships that link concepts, concepts about health/illness, models to explain variation, health/illness have variation, concepts represented by data