WARNING:
JavaScript is turned OFF. None of the links on this concept map will
work until it is reactivated.
If you need help turning JavaScript On, click here.
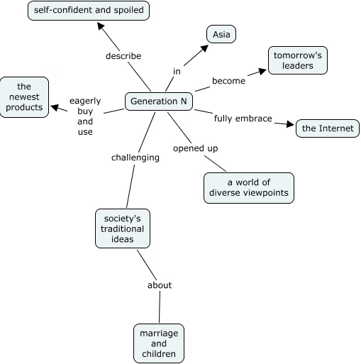
此概念图以 IHMC CmapTools 创建, 内含信息有关于: B10128019-6, Generation N challenging society's traditional ideas, Generation N in Asia, society's traditional ideas about marriage and children, Generation N opened up a world of diverse viewpoints, Generation N eagerly buy and use the newest products, Generation N fully embrace the Internet, Generation N become tomorrow's leaders, Generation N describe self-confident and spoiled