WARNING:
JavaScript is turned OFF. None of the links on this concept map will
work until it is reactivated.
If you need help turning JavaScript On, click here.
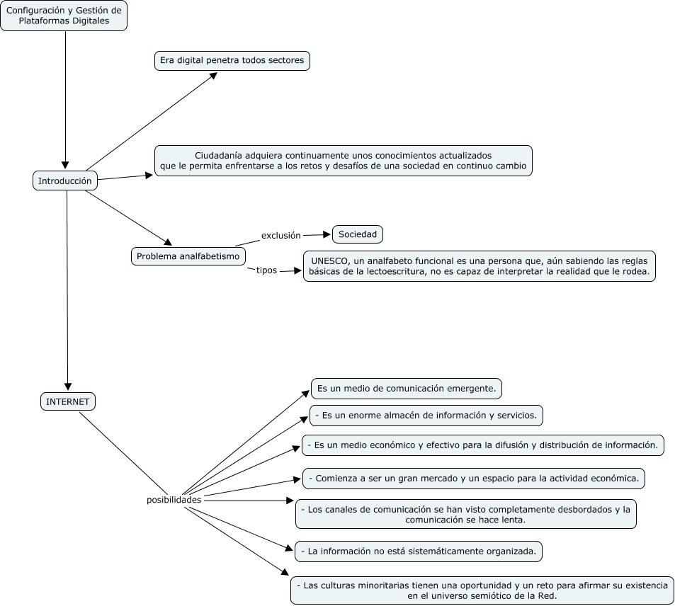
This Concept Map, created with IHMC CmapTools, has information related to: EscVirtual_Confplatdigitales, INTERNET posibilidades - Los canales de comunicación se han visto completamente desbordados y la comunicación se hace lenta., INTERNET posibilidades - Es un medio económico y efectivo para la difusión y distribución de información., Introducción ???? Ciudadanía adquiera continuamente unos conocimientos actualizados que le permita enfrentarse a los retos y desafíos de una sociedad en continuo cambio, Problema analfabetismo tipos UNESCO, un analfabeto funcional es una persona que, aún sabiendo las reglas básicas de la lectoescritura, no es capaz de interpretar la realidad que le rodea., INTERNET posibilidades - La información no está sistemáticamente organizada., Introducción ???? Problema analfabetismo, Introducción ???? INTERNET, INTERNET posibilidades - Las culturas minoritarias tienen una oportunidad y un reto para afirmar su existencia en el universo semiótico de la Red., INTERNET posibilidades Es un medio de comunicación emergente., Introducción ???? Era digital penetra todos sectores, INTERNET posibilidades - Comienza a ser un gran mercado y un espacio para la actividad económica., Configuración y Gestión de Plataformas Digitales ???? Introducción, Problema analfabetismo exclusión Sociedad, INTERNET posibilidades - Es un enorme almacén de información y servicios.