WARNING:
JavaScript is turned OFF. None of the links on this concept map will
work until it is reactivated.
If you need help turning JavaScript On, click here.
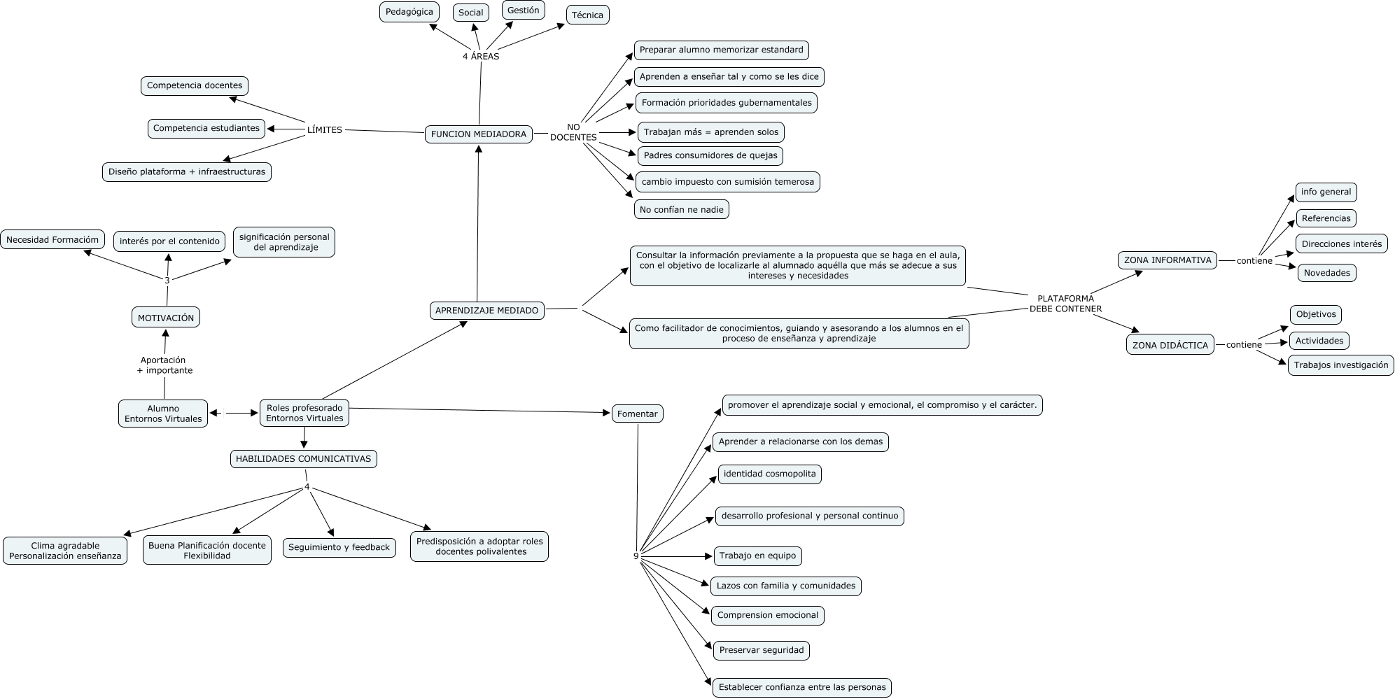
This Concept Map, created with IHMC CmapTools, has information related to: EscVirtual_Confplatdigitales_T4.2-T4.2.2, FUNCION MEDIADORA 4 ÁREAS Social, MOTIVACIÓN 3 Necesidad Formacióm, FUNCION MEDIADORA NO DOCENTES Padres consumidores de quejas, APRENDIZAJE MEDIADO ???? FUNCION MEDIADORA, FUNCION MEDIADORA 4 ÁREAS Pedagógica, FUNCION MEDIADORA NO DOCENTES Formación prioridades gubernamentales, ZONA DIDÁCTICA contiene Actividades, FUNCION MEDIADORA LÍMITES Competencia docentes, FUNCION MEDIADORA NO DOCENTES Preparar alumno memorizar estandard, Fomentar 9 Lazos con familia y comunidades, APRENDIZAJE MEDIADO Consultar la información previamente a la propuesta que se haga en el aula, con el objetivo de localizarle al alumnado aquélla que más se adecue a sus intereses y necesidades, Fomentar 9 Trabajo en equipo, Fomentar 9 Establecer confianza entre las personas, HABILIDADES COMUNICATIVAS 4 Predisposición a adoptar roles docentes polivalentes, MOTIVACIÓN 3 significación personal del aprendizaje, Consultar la información previamente a la propuesta que se haga en el aula, con el objetivo de localizarle al alumnado aquélla que más se adecue a sus intereses y necesidades PLATAFORMA DEBE CONTENER ZONA DIDÁCTICA, Como facilitador de conocimientos, guiando y asesorando a los alumnos en el proceso de enseñanza y aprendizaje PLATAFORMA DEBE CONTENER ZONA INFORMATIVA, Fomentar 9 desarrollo profesional y personal continuo, ZONA DIDÁCTICA contiene Objetivos, Roles profesorado Entornos Virtuales ???? HABILIDADES COMUNICATIVAS