WARNING:
JavaScript is turned OFF. None of the links on this concept map will
work until it is reactivated.
If you need help turning JavaScript On, click here.
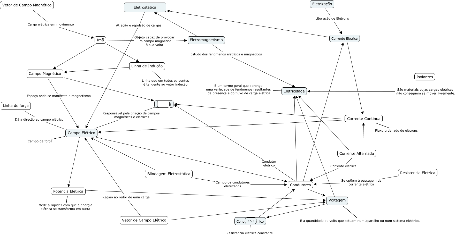
Esse mapa conceitual, produzido no IHMC CmapTools, tem a informação relacionada a: 18-Iza_Cristina, Voltagem É a quantidade de volts que actuam num aparelho ou num sistema eléctrico., Vetor de Campo Magnético Carga elétrica em movimento Imã, Imã Objeto capaz de provocar um campo magnético à sua volta Eletromagnetismo, Condutor Ôhmico Resistência elétrica constante ????, Imã ???? Linha de Indução, Condutores Condutor elétrico Elétrons, Corrente Alternada ???? Eletricidade, ???? Atração e repulsão de cargas Campo Elétrico, Eletrização Liberação de Elétrons Corrente Elétrica, Campo Magnético Espaço onde se manifesta o magnetismo Campo Elétrico, Vetor de Campo Elétrico Região ao redor de uma carga Campo Elétrico, Vetor de Campo Elétrico ???? Voltagem, Linha de força Dá a direção ao campo elétrico Campo Elétrico, Linha de Indução ???? Campo Magnético, Campo Elétrico ???? Potência Elétrica, Resistencia Eletrica Se opõem à passagem de corrente elétrica Condutores, Condutor Ôhmico ???? Condutores, Condutores ???? Corrente Elétrica, Potência Elétrica ???? Voltagem, Eletromagnetismo Estudo dos fenômenos eletricos e magnéticos ????