WARNING:
JavaScript is turned OFF. None of the links on this concept map will
work until it is reactivated.
If you need help turning JavaScript On, click here.
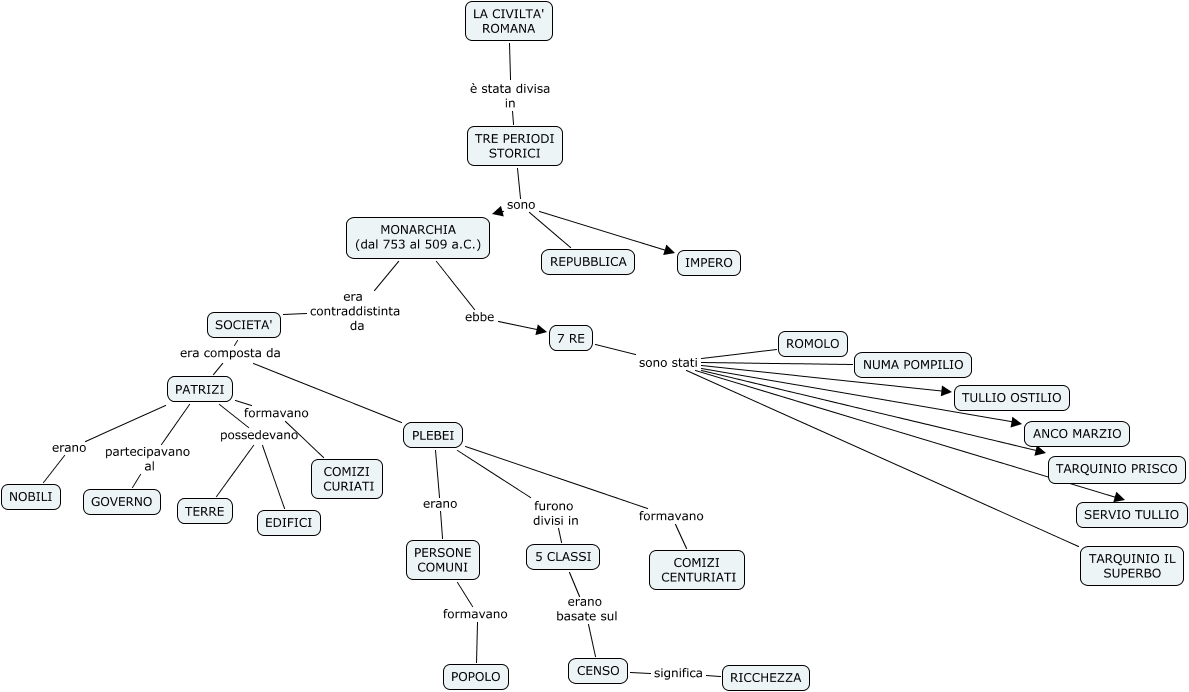
Questa Cmap, creata con IHMC CmapTools, contiene informazioni relative a: MONARCHIA ROMANA E LA SOCIETA', 7 RE sono stati SERVIO TULLIO, PERSONE COMUNI formavano POPOLO, MONARCHIA (dal 753 al 509 a.C.) ebbe 7 RE, 7 RE sono stati TARQUINIO IL SUPERBO, PLEBEI furono divisi in 5 CLASSI, PATRIZI possedevano TERRE, PATRIZI partecipavano al GOVERNO, SOCIETA' era composta da PLEBEI, SOCIETA' era composta da PATRIZI, TRE PERIODI STORICI sono REPUBBLICA, TRE PERIODI STORICI sono MONARCHIA (dal 753 al 509 a.C.), CENSO significa RICCHEZZA, MONARCHIA (dal 753 al 509 a.C.) era contraddistinta da SOCIETA', PLEBEI formavano COMIZI CENTURIATI, PATRIZI formavano COMIZI CURIATI, PATRIZI possedevano EDIFICI, 7 RE sono stati NUMA POMPILIO, PATRIZI erano NOBILI, 7 RE sono stati TULLIO OSTILIO, 7 RE sono stati TARQUINIO PRISCO