WARNING:
JavaScript is turned OFF. None of the links on this concept map will
work until it is reactivated.
If you need help turning JavaScript On, click here.
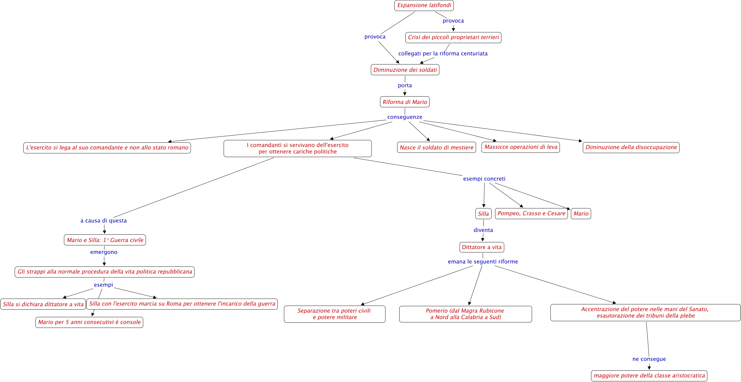
Questa Cmap, creata con IHMC CmapTools, contiene informazioni relative a: CROSI ROMANA DEL III SECOLO AC, Gli strappi alla normale procedura della vita politica repubblicana esempi Silla con l'esercito marcia su Roma per ottenere l'incarico della guerra, Accentrazione del potere nelle mani del Sanato, esautorazione dei tribuni della plebe ne consegue maggiore potere della classe aristocratica, Riforma di Mario conseguenze I comandanti si servivano dell'esercito per ottenere cariche politiche, Riforma di Mario conseguenze L'esercito si lega al suo comandante e non allo stato romano, Riforma di Mario conseguenze Diminuzione della disoccupazione, Espansione latifondi provoca Crisi dei piccoli proprietari terrieri, Riforma di Mario conseguenze Nasce il soldato di mestiere, Crisi dei piccoli proprietari terrieri collegati per la riforma centuriata Diminuzione dei soldati, Dittatore a vita emana le seguenti riforme Pomerio (dal Magra Rubicone a Nord alla Calabria a Sud), I comandanti si servivano dell'esercito per ottenere cariche politiche esempi concreti Silla, Gli strappi alla normale procedura della vita politica repubblicana esempi Mario per 5 anni consecutivi è console, Dittatore a vita emana le seguenti riforme Accentrazione del potere nelle mani del Sanato, esautorazione dei tribuni della plebe, Diminuzione dei soldati porta Riforma di Mario, I comandanti si servivano dell'esercito per ottenere cariche politiche esempi concreti Mario, I comandanti si servivano dell'esercito per ottenere cariche politiche a causa di questa Mario e Silla: 1° Guerra civile, Dittatore a vita emana le seguenti riforme Separazione tra poteri civili e potere militare, Gli strappi alla normale procedura della vita politica repubblicana esempi Silla si dichiara dittatore a vita, Silla diventa Dittatore a vita, Riforma di Mario conseguenze Massicce operazioni di leva, Mario e Silla: 1° Guerra civile emergono Gli strappi alla normale procedura della vita politica repubblicana