WARNING:
JavaScript is turned OFF. None of the links on this concept map will
work until it is reactivated.
If you need help turning JavaScript On, click here.
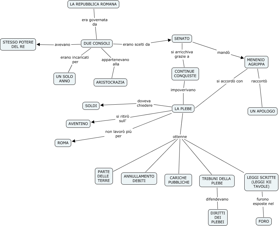
Questa Cmap, creata con IHMC CmapTools, contiene informazioni relative a: la repubblica al tempo dei romani, LA PLEBE ottenne LEGGI SCRITTE (LEGGI XII TAVOLE), MENENIO AGRIPPA raccontò UN APOLOGO, LA PLEBE doveva chiedere SOLDI, LA PLEBE non lavorò più per ROMA, MENENIO AGRIPPA si accordò con LA PLEBE, CONTINUE CONQUISTE impoverivano LA PLEBE, LA PLEBE ottenne PARTE DELLE TERRE, LA REPUBBLICA ROMANA era governata da DUE CONSOLI, LA PLEBE ottenne TRIBUNI DELLA PLEBE, LA PLEBE ottenne CARICHE PUBBLICHE, TRIBUNI DELLA PLEBE difendevano DIRITTI DEI PLEBEI, LA PLEBE si ritirò sull' AVENTINO, LEGGI SCRITTE (LEGGI XII TAVOLE) furono esposte nel FORO, DUE CONSOLI appartenevano alla ARISTOCRAZIA, SENATO si arricchiva grazie a CONTINUE CONQUISTE, LA PLEBE ottenne ANNULLAMENTO DEBITI, SENATO mandò MENENIO AGRIPPA, DUE CONSOLI avevano STESSO POTERE DEL RE, DUE CONSOLI erano incaricati per UN SOLO ANNO, DUE CONSOLI erano scelti da SENATO