WARNING:
JavaScript is turned OFF. None of the links on this concept map will
work until it is reactivated.
If you need help turning JavaScript On, click here.
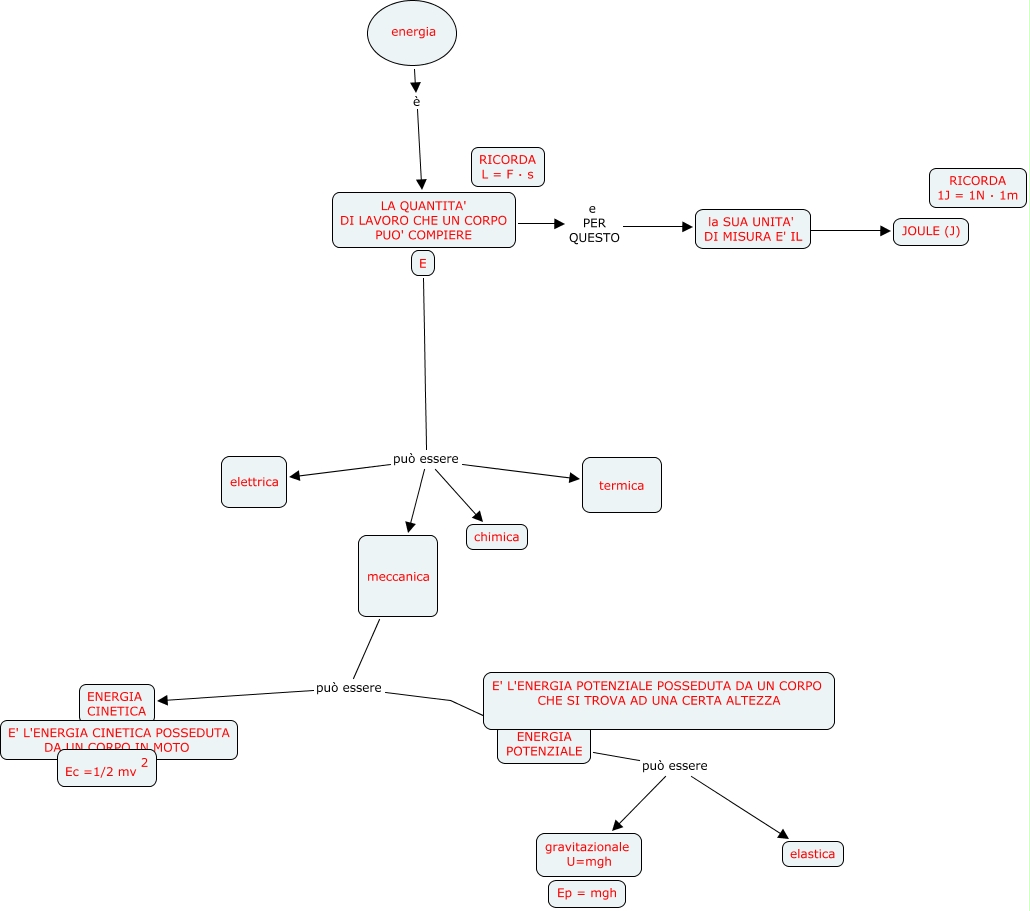
Questa Cmap, creata con IHMC CmapTools, contiene informazioni relative a: energiacineticapotenziale, E può essere elettrica, ENERGIA POTENZIALE può essere gravitazionale U=mgh, LA QUANTITA' DI LAVORO CHE UN CORPO PUO' COMPIERE e PER QUESTO la SUA UNITA' DI MISURA E' IL, E può essere chimica, E può essere meccanica, meccanica può essere ENERGIA CINETICA, la SUA UNITA' DI MISURA E' IL ???? JOULE (J), ENERGIA POTENZIALE può essere elastica, meccanica può essere ENERGIA POTENZIALE, energia è LA QUANTITA' DI LAVORO CHE UN CORPO PUO' COMPIERE, E può essere termica