WARNING:
JavaScript is turned OFF. None of the links on this concept map will
work until it is reactivated.
If you need help turning JavaScript On, click here.
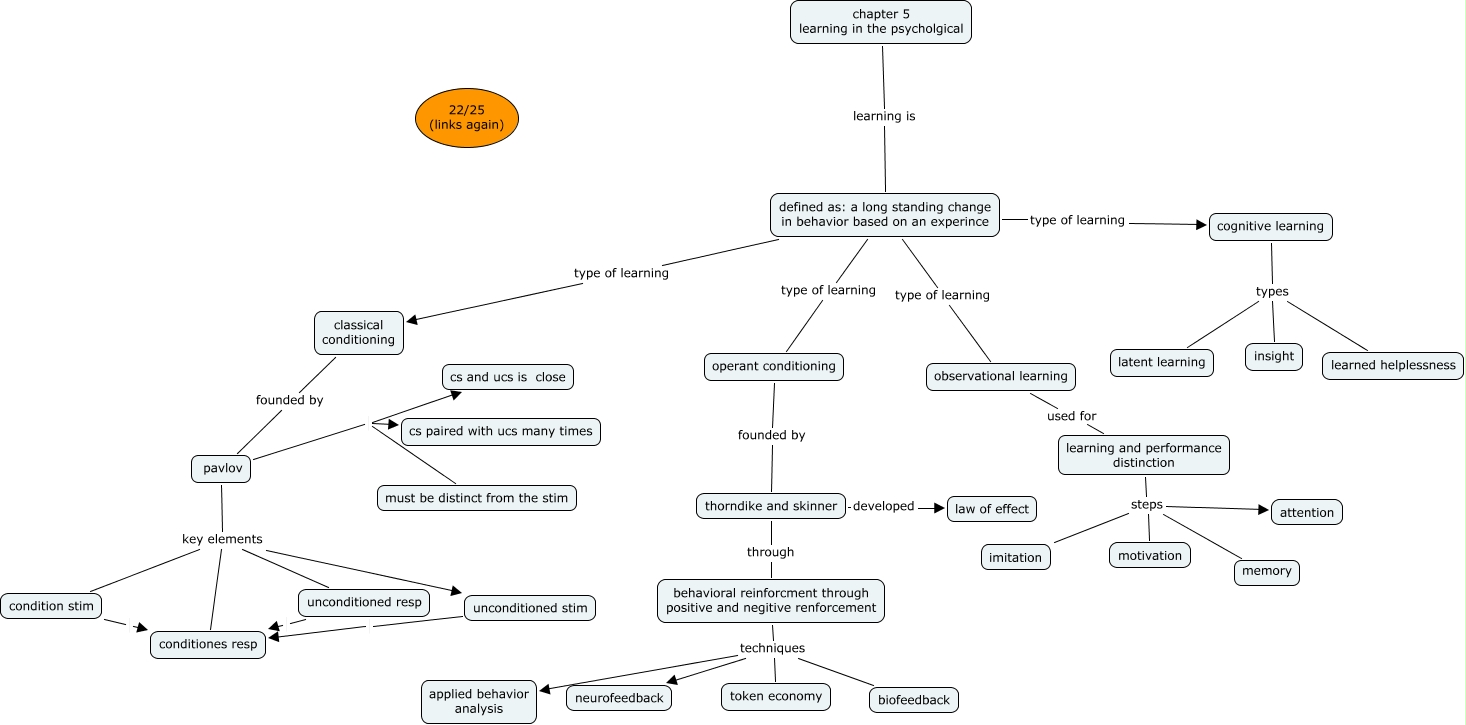
This Concept Map, created with IHMC CmapTools, has information related to: ben siegel ch5 22, unconditioned stim conditiones resp, unconditioned resp conditiones resp, defined as: a long standing change in behavior based on an experince type of learning observational learning, observational learning used for learning and performance distinction, behavioral reinforcment through positive and negitive renforcement techniques biofeedback, pavlov key elements unconditioned resp, thorndike and skinner developed law of effect, pavlov key elements condition stim, learning and performance distinction steps motivation, defined as: a long standing change in behavior based on an experince type of learning cognitive learning, cognitive learning types learned helplessness, learning and performance distinction steps imitation, cognitive learning types latent learning, pavlov cs paired with ucs many times, pavlov key elements unconditioned stim, learning and performance distinction steps attention, pavlov must be distinct from the stim, condition stim conditiones resp, thorndike and skinner through behavioral reinforcment through positive and negitive renforcement, chapter 5 learning in the psycholgical learning is defined as: a long standing change in behavior based on an experince