WARNING:
JavaScript is turned OFF. None of the links on this concept map will
work until it is reactivated.
If you need help turning JavaScript On, click here.
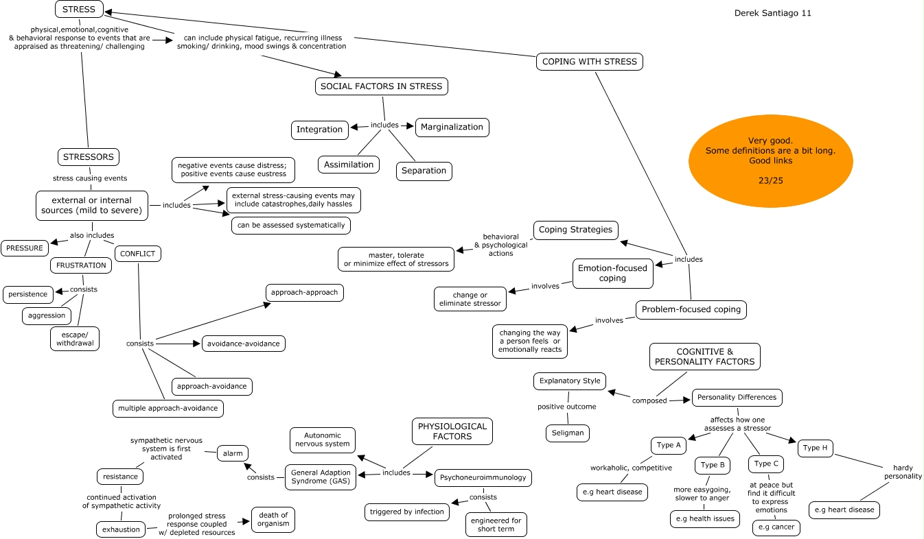
This Concept Map, created with IHMC CmapTools, has information related to: Derek Santiago Ch11 23, FRUSTRATION consists escape/ withdrawal, SOCIAL FACTORS IN STRESS includes Marginalization, Personality Differences affects how one assesses a stressor Type C, Coping Strategies behavioral & psychological actions master, tolerate or minimize effect of stressors, external or internal sources (mild to severe) also includes FRUSTRATION, CONFLICT consists multiple approach-avoidance, external or internal sources (mild to severe) includes external stress-causing events may include catastrophes,daily hassles, external or internal sources (mild to severe) also includes PRESSURE, STRESS physical,emotional,cognitive & behavioral response to events that are appraised as threatening/ challenging can include physical fatigue, recurrring illness smoking/ drinking, mood swings & concentration, Psychoneuroimmunology consists triggered by infection, exhaustion prolonged stress response coupled w/ depleted resources death of organism, COGNITIVE & PERSONALITY FACTORS composed Personality Differences, COPING WITH STRESS includes Coping Strategies, STRESS physical,emotional,cognitive & behavioral response to events that are appraised as threatening/ challenging STRESSORS, COPING WITH STRESS ???? STRESS, Type A workaholic, competitive e.g heart disease, COPING WITH STRESS includes Problem-focused coping, Type B more easygoing, slower to anger e.g health issues, resistance continued activation of sympathetic activity exhaustion, CONFLICT consists approach-approach