WARNING:
JavaScript is turned OFF. None of the links on this concept map will
work until it is reactivated.
If you need help turning JavaScript On, click here.
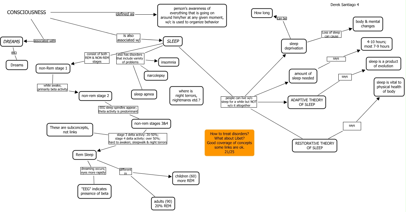
This Concept Map, created with IHMC CmapTools, has information related to: Derek Santiago Ch4 21, RESTORATIVE THEORY OF SLEEP says sleep is vital to physical health of body, non-rem stages 3&4 stage 3 delta activiy: 20-50%; stage 4 delta activity: over 50%; hard to awaken; sleepwalk & night terrors Rem Sleep, sleep deprivation Loss of sleep can cause body & mental changes, DREAMS vs. Dreams, SLEEP also has disorders that include variety of problems sleep apnea, CONSCIOUSNESS is also associated w/ SLEEP, non-rem stage 2 EEG sleep spindles appear; theta activity is predominant non-rem stages 3&4, SLEEP people can live w/o sleep for a while but NOT w/o it altogether sleep deprivation, SLEEP people can live w/o sleep for a while but NOT w/o it altogether ADAPTIVE THEORY OF SLEEP, sleep deprivation can be How long, SLEEP people can live w/o sleep for a while but NOT w/o it altogether amount of sleep needed, Rem Sleep different in children (60) more REM, SLEEP also has disorders that include variety of problems insomnia, SLEEP consist of both REM & NON-REM stages non-Rem stage 1, SLEEP also has disorders that include variety of problems narcolepsy, CONSCIOUSNESS defined as person's awareness of everything that is going on around him/her at any given moment, w/c is used to organize behavior, Rem Sleep dreaming occurs; eyes more rapidly "EEG" indicates presence of beta, CONSCIOUSNESS associated with DREAMS, Rem Sleep different in adults (90) 20% REM, SLEEP people can live w/o sleep for a while but NOT w/o it altogether RESTORATIVE THEORY OF SLEEP