WARNING:
JavaScript is turned OFF. None of the links on this concept map will
work until it is reactivated.
If you need help turning JavaScript On, click here.
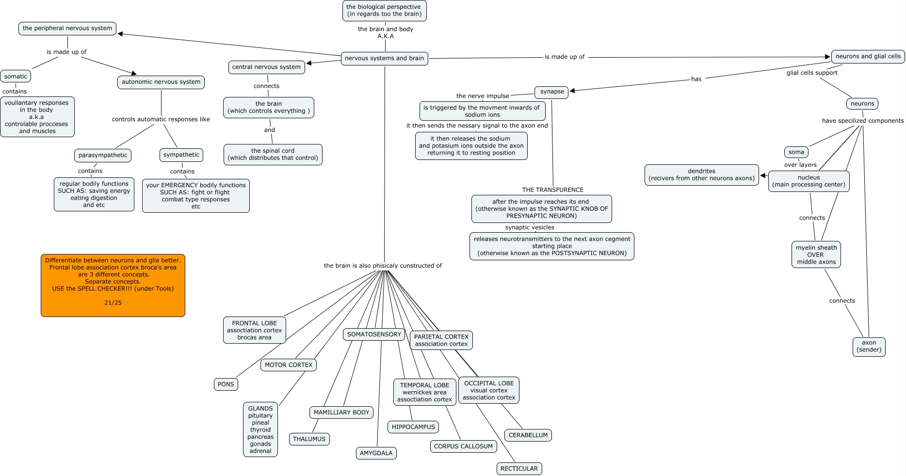
This Concept Map, created with IHMC CmapTools, has information related to: Ch 2 JAYSON BLEDSOE 21, after the impulse reaches its end (otherwise known as the SYNAPTIC KNOB OF PRESYNAPTIC NEURON) synaptic vesicles releases neurotransmitters to the next axon cegment starting place (otherwise known as the POSTSYNAPTIC NEURON), nervous systems and brain the brain is also phisicaly cunstructed of OCCIPITAL LOBE visual cortex association cortex, myelin sheath OVER middle axons connects axon (sender), neurons and glial cells glial cells support neurons, sympathetic contains your EMERGENCY bodily functions SUCH AS: fight or flight combat type responses etc, nervous systems and brain the brain is also phisicaly cunstructed of RECTICULAR, nervous systems and brain the brain is also phisicaly cunstructed of THALUMUS, somatic contains voullantary responses in the body a.k.a controlable procceses and muscles, synapse THE TRANSFURENCE after the impulse reaches its end (otherwise known as the SYNAPTIC KNOB OF PRESYNAPTIC NEURON), synapse the nerve impulse is triggered by the movment inwards of sodium ions, nervous systems and brain ???? the peripheral nervous system, nervous systems and brain the brain is also phisicaly cunstructed of PONS, nervous systems and brain is made up of neurons and glial cells, nervous systems and brain the brain is also phisicaly cunstructed of HIPPOCAMPUS, nervous systems and brain the brain is also phisicaly cunstructed of AMYGDALA, nervous systems and brain the brain is also phisicaly cunstructed of FRONTAL LOBE assoctiation cortex brocas area, nervous systems and brain the brain is also phisicaly cunstructed of MAMILLIARY BODY, neurons have specilized components nucleus (main processing center), the peripheral nervous system is made up of autonomic nervous system, nucleus (main processing center) ???? dendrites (recivers from other neurons axons)