WARNING:
JavaScript is turned OFF. None of the links on this concept map will
work until it is reactivated.
If you need help turning JavaScript On, click here.
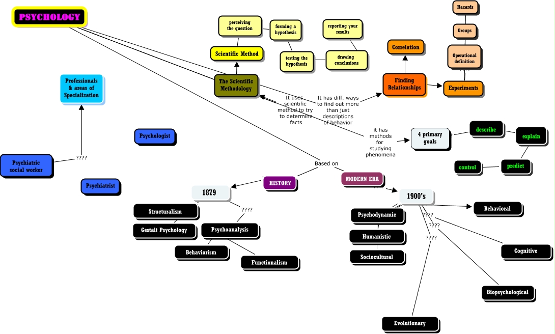
This Concept Map, created with IHMC CmapTools, has information related to: C1AngelicaGaytano 19, 1900's ???? Sociocultural, 1900's ???? Psychodynamic, 1900's ???? Humanistic, reporting your results ???? drawing conclusions, forming a hypothesis ???? testing the hypothesis, perceiving the question ???? The Scientific Methodology, PSYCHOLOGY Based on HISTORY, Finding Relationships ???? Experiments, explain ???? describe, drawing conclusions ???? testing the hypothesis, PSYCHOLOGY it has methods for studying phenomena 4 primary goals, 1900's ???? Biopsychological, HISTORY ???? 1879, describe ???? 4 primary goals, 1879 ???? Psychoanalysis, Finding Relationships ???? Correlation, PSYCHOLOGY Based on MODERN ERA, 1900's ???? Behavioral, Psychiatric social worker ???? Professionals & areas of Specialization, MODERN ERA ???? 1900's