WARNING:
JavaScript is turned OFF. None of the links on this concept map will
work until it is reactivated.
If you need help turning JavaScript On, click here.
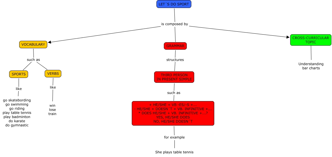
Este Cmap, tiene información relacionada con: LET´T DO SPORT_Sergio, THIRD PERSON IN PRESENT SIMPLE such as + HE/SHE + VB -ES/-S +... - HE/SHE + DOESN´T + VB. INFINITIVE +... * DOES HE/SHE + VB. INFINITIVE +...? YES, HE/SHE DOES NO, HE/SHE DOESN´T, VOCABULARY such as SPORTS, CROSS-CURRICULAR TOPIC ???? Understanding bar charts, + HE/SHE + VB -ES/-S +... - HE/SHE + DOESN´T + VB. INFINITIVE +... * DOES HE/SHE + VB. INFINITIVE +...? YES, HE/SHE DOES NO, HE/SHE DOESN´T for example She plays table tennis, GRAMMAR structures THIRD PERSON IN PRESENT SIMPLE, SPORTS like go skatebording go swimming go riding play table tennis play badminton do karate do gymnastic, LET´S DO SPORT is composed by VOCABULARY, VERBS like win lose train, VOCABULARY such as VERBS, LET´S DO SPORT is composed by GRAMMAR, LET´S DO SPORT is composed by CROSS-CURRICULAR TOPIC