WARNING:
JavaScript is turned OFF. None of the links on this concept map will
work until it is reactivated.
If you need help turning JavaScript On, click here.
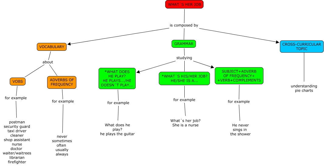
Este Cmap, tiene información relacionada con: WHAT'S HER JOB_ Carlos, GRAMMAR studying *WHAT´S HIS/HER JOB? HE/SHE IS A..., VOCABULARY about VOBS, VOCABULARY about ADVERBS OF FREQUENCY, ADVERBS OF FREQUENCY for example never sometimes often usually always, CROSS-CURRICULAR TOPIC ???? understanding pie charts, WHAT´S HER JOB is composed by GRAMMAR, *WHAT DOES HE PLAY? HE PLAYS.../HE DOESN´T PLAY... for example What does he play? he plays the guitar, WHAT´S HER JOB is composed by CROSS-CURRICULAR TOPIC, GRAMMAR studying *WHAT DOES HE PLAY? HE PLAYS.../HE DOESN´T PLAY..., *WHAT´S HIS/HER JOB? HE/SHE IS A... for example What´s her job? She is a nurse, SUBJECT+ADVERB OF FREQUENCY+ +VERB+COMPLEMENTS for example He never sings in the shower, GRAMMAR studying SUBJECT+ADVERB OF FREQUENCY+ +VERB+COMPLEMENTS, WHAT´S HER JOB is composed by VOCABULARY, VOBS for example postman security guard taxi driver cleaner shop assistant nurse doctor waiter/waitrees librarian firefighter