WARNING:
JavaScript is turned OFF. None of the links on this concept map will
work until it is reactivated.
If you need help turning JavaScript On, click here.
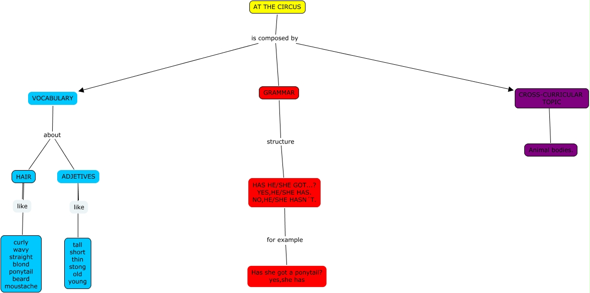
Este Cmap, tiene información relacionada con: AT THE CIRCUS (Alex y Barbara), GRAMMAR structure HAS HE/SHE GOT...? YES,HE/SHE HAS. NO,HE/SHE HASN´T., AT THE CIRCUS is composed by GRAMMAR, HAS HE/SHE GOT...? YES,HE/SHE HAS. NO,HE/SHE HASN´T. for example Has she got a ponytail? yes,she has, VOCABULARY about HAIR, HAIR ???? like, VOCABULARY about ADJETIVES, CROSS-CURRICULAR TOPIC ???? Animal bodies., ADJETIVES ???? like, AT THE CIRCUS is composed by CROSS-CURRICULAR TOPIC, ADJETIVES ???? tall short thin stong old young, HAIR ???? curly wavy straight blond ponytail beard moustache, AT THE CIRCUS is composed by VOCABULARY