WARNING:
JavaScript is turned OFF. None of the links on this concept map will
work until it is reactivated.
If you need help turning JavaScript On, click here.
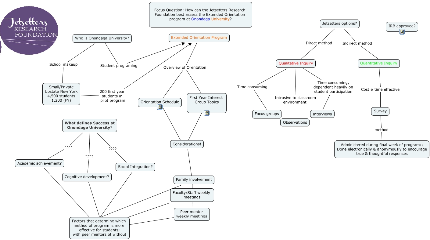
This Concept Map, created with IHMC CmapTools, has information related to: Jetsetters Orientation Assessment Proposal, Jetsetters options? Indirect method Quantitative Inquiry, Qualitative Inquiry Time consuming Focus groups, Peer mentor weekly meetings ???? Factors that determine which method of program is more effective for students; with peer mentors of without, Faculty/Staff weekly meetings ???? Factors that determine which method of program is more effective for students; with peer mentors of without, First Year Interest Group Topics ???? Considerations!, Academic achievement? ???? Factors that determine which method of program is more effective for students; with peer mentors of without, Survey method Administered during final week of program:; Done electronically & anonymously to encourage true & thoughtful responses, Who is Onondaga University? Student programing Extended Orientation Program, Social Integration? ???? Factors that determine which method of program is more effective for students; with peer mentors of without, Qualitative Inquiry Intrusive to classroom environment Observations, Extended Orientation Program Overview of Orentation Orientation Schedule, Family involvement ???? Factors that determine which method of program is more effective for students; with peer mentors of without, Qualitative Inquiry Time consuming, dependent heavily on student participation Interviews, Small/Private Upstate New York 4,500 students 1,200 (FY) 200 first year students in pilot program Extended Orientation Program, Extended Orientation Program Overview of Orentation First Year Interest Group Topics, Quantitative Inquiry Cost & time effective Survey, What defines Success at Onondage University? ???? Social Integration?, What defines Success at Onondage University? ???? Academic achievement?, Jetsetters options? Direct method Qualitative Inquiry, Who is Onondaga University? School makeup Small/Private Upstate New York 4,500 students 1,200 (FY)