WARNING:
JavaScript is turned OFF. None of the links on this concept map will
work until it is reactivated.
If you need help turning JavaScript On, click here.
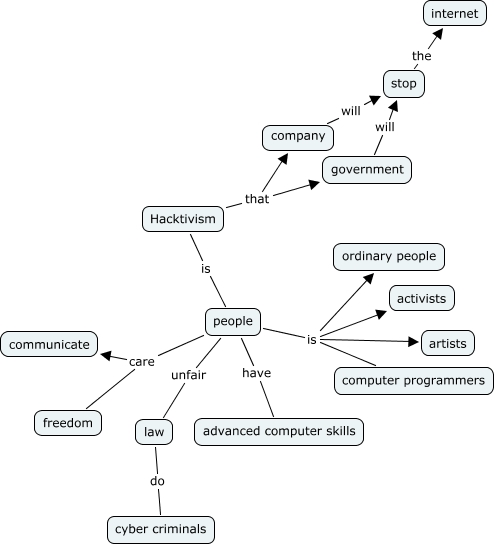
此概念图以 IHMC CmapTools 创建, 内含信息有关于: B10132027 Hacktivism, people is ordinary people, Hacktivism that government, government will stop, stop the internet, people have advanced computer skills, people is artists, company will stop, people care freedom, Hacktivism is people, law do cyber criminals, people unfair law, Hacktivism that company, people is computer programmers, people care communicate, people is activists