WARNING:
JavaScript is turned OFF. None of the links on this concept map will
work until it is reactivated.
If you need help turning JavaScript On, click here.
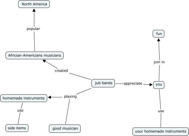
此概念图以 IHMC CmapTools 创建, 内含信息有关于: B10113020 jub bands, jub bands appreciate you, you join in fun, jub bands playing good musician, Africian-Americians musicians popular North America, jub bands playing homemade instruments, you use your homemade instruments, jub bands created Africian-Americians musicians, homemade instruments use side items