WARNING:
JavaScript is turned OFF. None of the links on this concept map will
work until it is reactivated.
If you need help turning JavaScript On, click here.
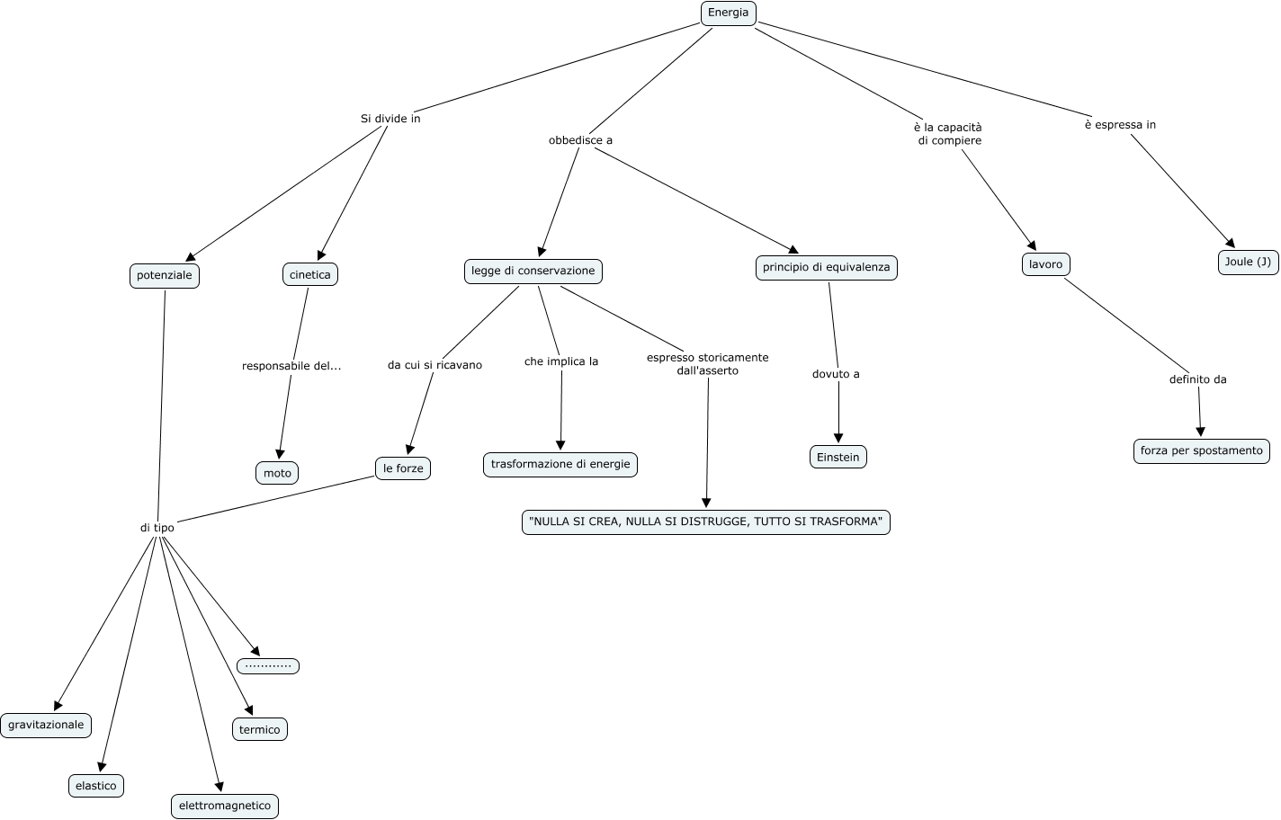
Questa Cmap, creata con IHMC CmapTools, contiene informazioni relative a: energia, cinetica responsabile del... moto, le forze di tipo elettromagnetico, potenziale di tipo gravitazionale, Energia Si divide in cinetica, legge di conservazione espresso storicamente dall'asserto "NULLA SI CREA, NULLA SI DISTRUGGE, TUTTO SI TRASFORMA", Energia obbedisce a legge di conservazione, le forze di tipo gravitazionale, Energia obbedisce a principio di equivalenza, legge di conservazione che implica la trasformazione di energie, le forze di tipo termico, potenziale di tipo termico, Energia è espressa in Joule (J), Energia è la capacità di compiere lavoro, potenziale di tipo elettromagnetico, potenziale di tipo ............, Energia Si divide in potenziale, le forze di tipo elastico, lavoro definito da forza per spostamento, le forze di tipo ............, principio di equivalenza dovuto a Einstein