WARNING:
JavaScript is turned OFF. None of the links on this concept map will
work until it is reactivated.
If you need help turning JavaScript On, click here.
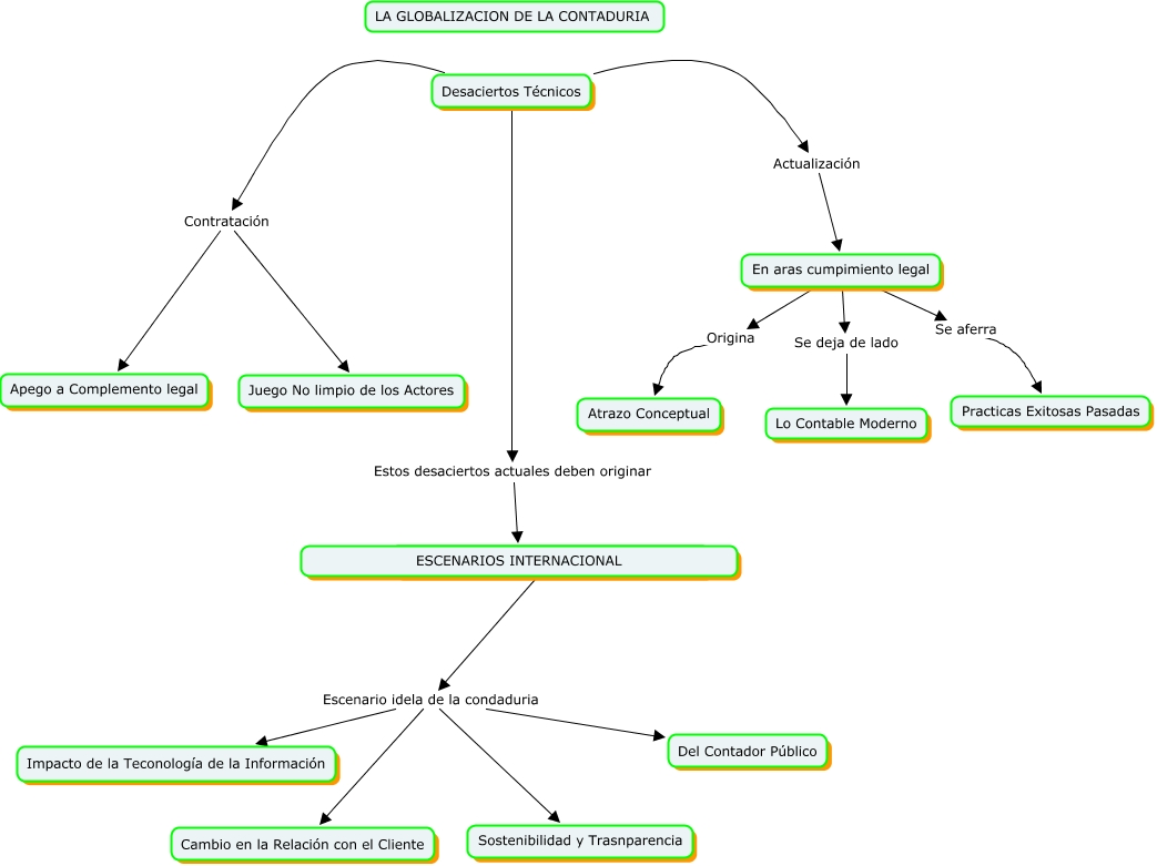
Este Cmap, tiene información relacionada con: Mapa Lectura 1, En aras cumpimiento legal Se deja de lado Lo Contable Moderno, ESCENARIOS GLOBALES INTERNACIONALES Escenario idela de la condaduria Cambio en la Relación con el Cliente, Desaciertos Técnicos Contratación Juego No limpio de los Actores, En aras cumpimiento legal Se aferra Practicas Exitosas Pasadas, Desaciertos Técnicos Estos desaciertos actuales deben originar ESCENARIOS INTERNACIONAL, ESCENARIOS GLOBALES INTERNACIONALES Escenario idela de la condaduria Sostenibilidad y Trasnparencia, Desaciertos Técnicos Contratación Apego a Complemento legal, ESCENARIOS GLOBALES INTERNACIONALES Escenario idela de la condaduria Impacto de la Teconología de la Información, Desaciertos Técnicos Actualización En aras cumpimiento legal, En aras cumpimiento legal Origina Atrazo Conceptual, ESCENARIOS GLOBALES INTERNACIONALES Escenario idela de la condaduria Del Contador Público