WARNING:
JavaScript is turned OFF. None of the links on this concept map will
work until it is reactivated.
If you need help turning JavaScript On, click here.
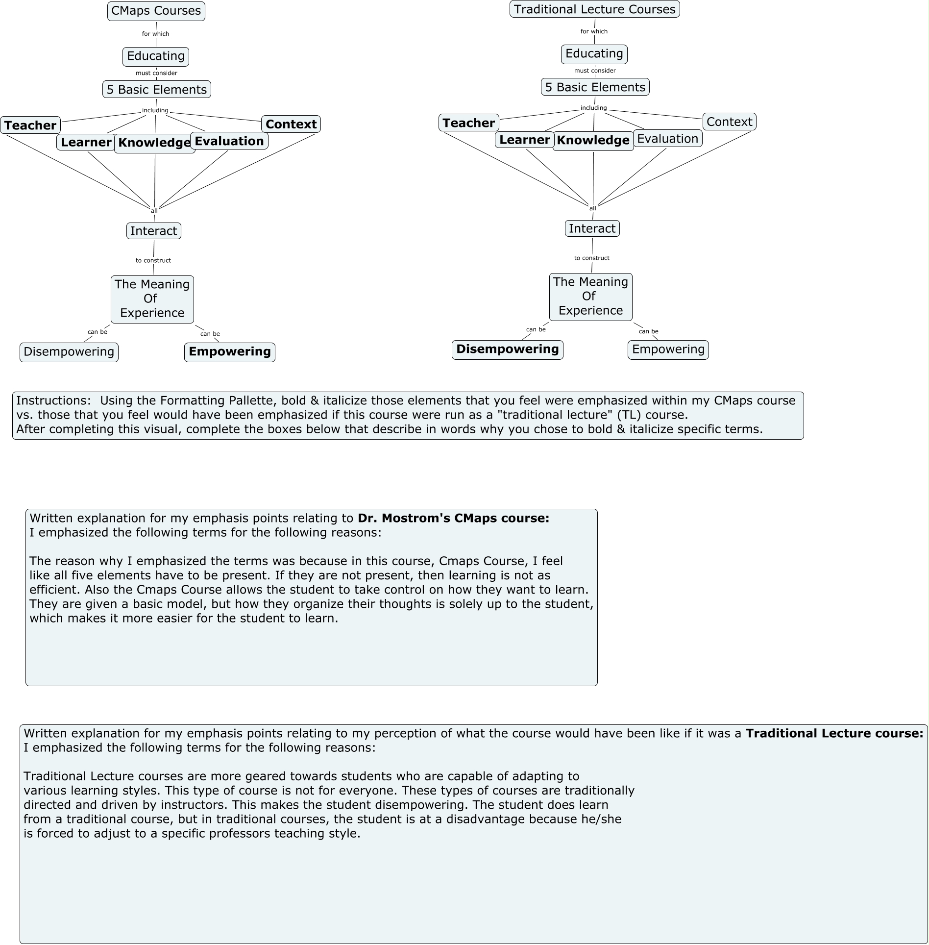
This Concept Map, created with IHMC CmapTools, has information related to: Niki Patel CMaps vs TL, The Meaning Of Experience can be Disempowering, Knowledge all Interact, Knowledge all Evaluation, 5 Basic Elements including Evaluation, Interact to construct The Meaning Of Experience, Educating must consider 5 Basic Elements, The Meaning Of Experience can be Empowering, CMaps Courses for which Educating, Knowledge all Learner, Interact to construct The Meaning Of Experience, 5 Basic Elements including Context, Knowledge all Teacher, 5 Basic Elements including Learner, Knowledge all Interact, 5 Basic Elements including Context, Knowledge all Context, Knowledge all Learner, Educating must consider 5 Basic Elements, 5 Basic Elements including Evaluation, 5 Basic Elements including Learner