WARNING:
JavaScript is turned OFF. None of the links on this concept map will
work until it is reactivated.
If you need help turning JavaScript On, click here.
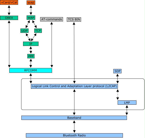
This Concept Map, created with IHMC CmapTools, has information related to: Bluetooth Stack, WAP UDP, WAE WAP, Logical Link Control and Adaptation Layer protocol (L2CAP) Baseband, AT-commands RFCOMM, UDP IP, TCS BIN Logical Link Control and Adaptation Layer protocol (L2CAP), IP PPP, Baseband Bluetooth Radio, TCP IP, OBEX RFCOMM, LMP Logical Link Control and Adaptation Layer protocol (L2CAP), PPP RFCOMM, RFCOMM Logical Link Control and Adaptation Layer protocol (L2CAP), SDP Logical Link Control and Adaptation Layer protocol (L2CAP), WAP TCP, LMP Baseband, vCard/vCal OBEX