WARNING:
JavaScript is turned OFF. None of the links on this concept map will
work until it is reactivated.
If you need help turning JavaScript On, click here.
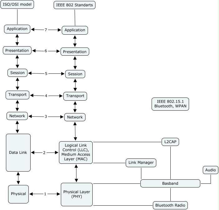
This Concept Map, created with IHMC CmapTools, has information related to: IEEE to OSI, Network Logical Link Control (LLC), Medium Access Layer (MAC), IEEE 802 Standarts Application, Physical Layer (PHY) Logical Link Control (LLC), Medium Access Layer (MAC), Basband Physical Layer (PHY), Transport Network, Basband Audio, Bluetooth Radio Physical Layer (PHY), Transport Network, L2CAP Basband, Application Presentation, Session Transport, Network Data Link, Presentation Session, Session Transport, Presentation Session, Physical Data Link, Link Manager Logical Link Control (LLC), Medium Access Layer (MAC), L2CAP Logical Link Control (LLC), Medium Access Layer (MAC), Bluetooth Radio Basband, ISO/OSI model Application