WARNING:
JavaScript is turned OFF. None of the links on this concept map will
work until it is reactivated.
If you need help turning JavaScript On, click here.
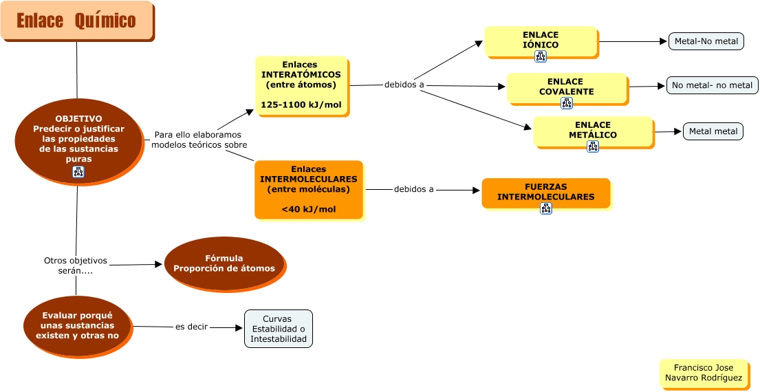
Este Cmap, tiene información relacionada con: enlace general, ENLACE IÓNICO ???? Metal-No metal, Evaluar porqué unas sustancias existen y otras no es decir Curvas Estabilidad o Intestabilidad, OBJETIVO Predecir o justificar las propiedades de las sustancias puras Otros objetivos serán.... Evaluar porqué unas sustancias existen y otras no, Enlace Químico ???? OBJETIVO Predecir o justificar las propiedades de las sustancias puras, ENLACE METÁLICO ???? Metal metal, Enlaces INTERATÓMICOS (entre átomos) 125-1100 kJ/mol debidos a ENLACE IÓNICO, OBJETIVO Predecir o justificar las propiedades de las sustancias puras Para ello elaboramos modelos teóricos sobre Enlaces INTERATÓMICOS (entre átomos) 125-1100 kJ/mol, Enlaces INTERATÓMICOS (entre átomos) 125-1100 kJ/mol debidos a ENLACE METÁLICO, Enlaces INTERMOLECULARES (entre moléculas) ម kJ/mol debidos a FUERZAS INTERMOLECULARES, Enlaces INTERATÓMICOS (entre átomos) 125-1100 kJ/mol debidos a ENLACE COVALENTE, OBJETIVO Predecir o justificar las propiedades de las sustancias puras Para ello elaboramos modelos teóricos sobre Enlaces INTERMOLECULARES (entre moléculas) ម kJ/mol, OBJETIVO Predecir o justificar las propiedades de las sustancias puras Otros objetivos serán.... Fórmula Proporción de átomos, ENLACE COVALENTE N No metal- no metal