WARNING:
JavaScript is turned OFF. None of the links on this concept map will
work until it is reactivated.
If you need help turning JavaScript On, click here.
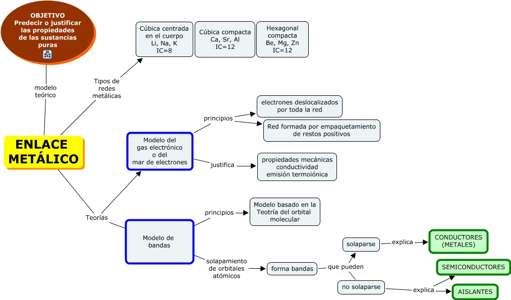
Este Cmap, tiene información relacionada con: enlace metálico, no solaparse explica SEMICONDUCTORES, ENLACE METÁLICO Teorías Modelo del gas electrónico o del mar de electrones, Modelo del gas electrónico o del mar de electrones principios Red formada por empaquetamiento de restos positivos, Modelo de bandas principios Modelo basado en la Teotría del orbital molecular, Modelo de bandas solapamiento de orbitales atómicos forma bandas, Modelo del gas electrónico o del mar de electrones justifica propiedades mecánicas conductividad emisión termoiónica, ENLACE METÁLICO Tipos de redes metálicas Cúbica centrada en el cuerpo Li, Na, K IC=8, solaparse explica CONDUCTORES (METALES), no solaparse explica AISLANTES, forma bandas que pueden no solaparse, forma bandas que pueden solaparse, ENLACE METÁLICO Teorías Modelo de bandas, OBJETIVO Predecir o justificar las propiedades de las sustancias puras modelo teórico ENLACE METÁLICO, Modelo del gas electrónico o del mar de electrones principios electrones deslocalizados por toda la red