WARNING:
JavaScript is turned OFF. None of the links on this concept map will
work until it is reactivated.
If you need help turning JavaScript On, click here.
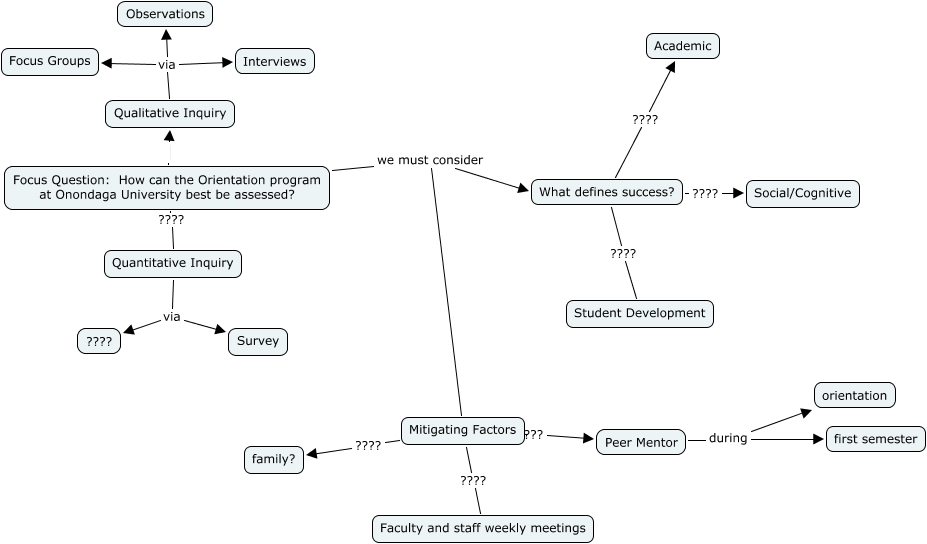
This Concept Map, created with IHMC CmapTools, has information related to: Orientation Assessment Proposal, Focus Question: How can the Orientation program at Onondaga University best be assessed? we must consider Mitigating Factors, Mitigating Factors ???? family?, What defines success? ???? Academic, Peer Mentor during orientation, What defines success? ???? Social/Cognitive, What defines success? ???? Student Development, Peer Mentor during first semester, Mitigating Factors ???? Peer Mentor, Focus Question: How can the Orientation program at Onondaga University best be assessed? we must consider What defines success?, Mitigating Factors ???? Faculty and staff weekly meetings, Qualitative Inquiry via Interviews, Qualitative Inquiry via Observations, Focus Question: How can the Orientation program at Onondaga University best be assessed? Qualitative Inquiry, Quantitative Inquiry via Survey, Focus Question: How can the Orientation program at Onondaga University best be assessed? ???? Quantitative Inquiry, Qualitative Inquiry via Focus Groups, Quantitative Inquiry via ????