WARNING:
JavaScript is turned OFF. None of the links on this concept map will
work until it is reactivated.
If you need help turning JavaScript On, click here.
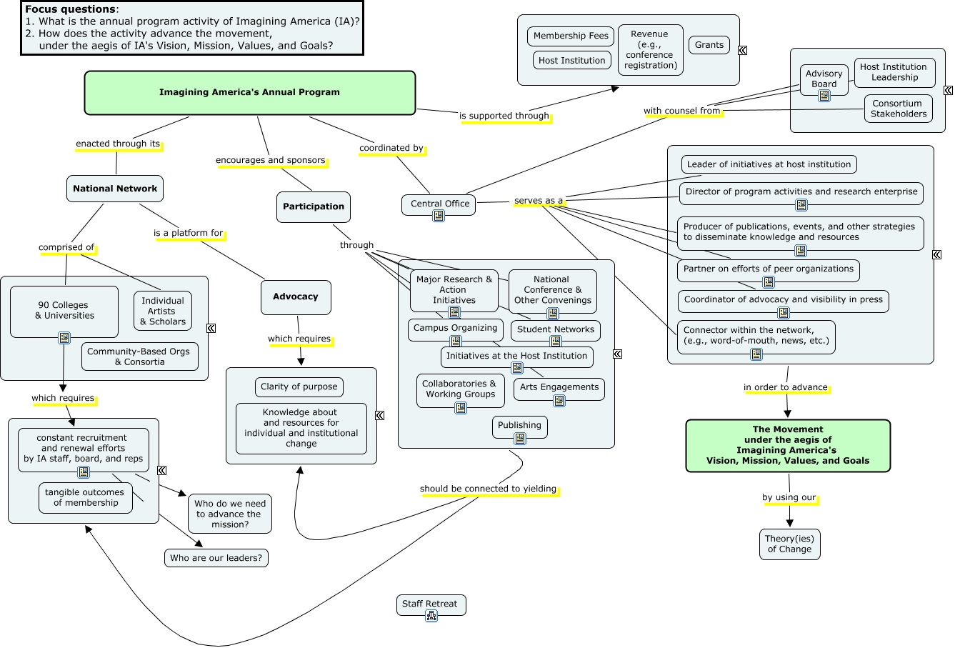
This Concept Map, created with IHMC CmapTools, has information related to: IA Program RVSD Nov. 2012, Activities should be connected to yielding ????, Central Office serves as a Director of program activities and research enterprise, Imagining America's Annual Program coordinated by Central Office, Participation through Major Research & Action Initiatives, Participation through National Conference & Other Convenings, National Network comprised of 90 Colleges & Universities, constant recruitment and renewal efforts by IA staff, board, and reps Who do we need to advance the mission?, National Network comprised of Individual Artists & Scholars, 90 Colleges & Universities which requires constant recruitment and renewal efforts by IA staff, board, and reps, Central Office serves as a Leader of initiatives at host institution, Central Office serves as a Partner on efforts of peer organizations, Central Office with counsel from Advisory Board, Imagining America's Annual Program encourages and sponsors Participation, constant recruitment and renewal efforts by IA staff, board, and reps Who are our leaders?, Activities should be connected to yielding ????, National Network is a platform for Advocacy, Central Office with counsel from Consortium Stakeholders, Roles in order to advance The Movement under the aegis of Imagining America's Vision, Mission, Values, and Goals, Participation through Arts Engagements, Central Office serves as a Producer of publications, events, and other strategies to disseminate knowledge and resources