WARNING:
JavaScript is turned OFF. None of the links on this concept map will
work until it is reactivated.
If you need help turning JavaScript On, click here.
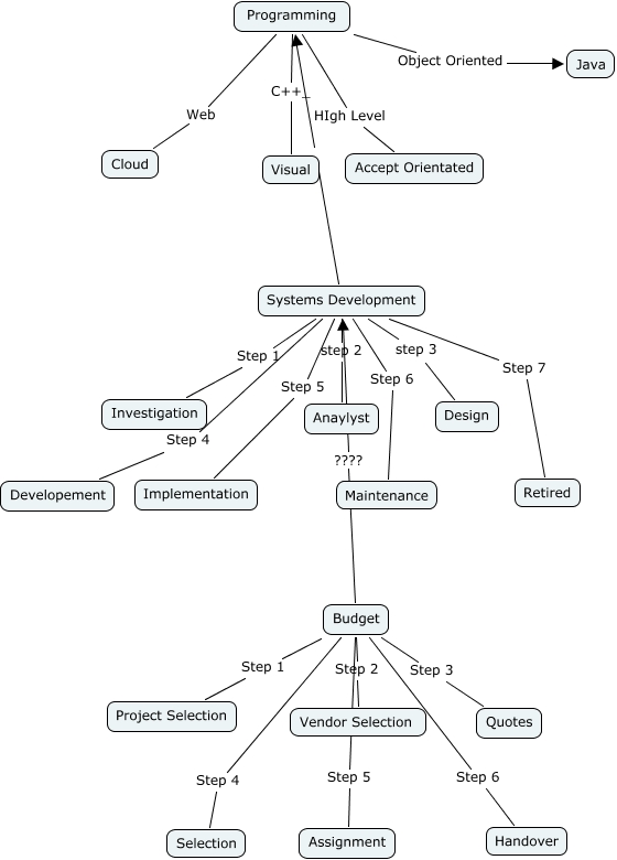
This Concept Map, created with IHMC CmapTools, has information related to: Loudermelk, Programming HIgh Level Accept Orientated, Programming Web Cloud, Systems Development Step 4 Developement, Budget Step 1 Project Selection, Systems Development Programming, Budget ???? Systems Development, Systems Development Step 7 Retired, Programming C++_ Visual, Systems Development step 2 Anaylyst, Systems Development Step 1 Investigation, Budget Step 4 Selection, Systems Development Step 6 Maintenance, Systems Development step 3 Design, Budget Step 5 Assignment, Budget Step 3 Quotes, Systems Development Step 5 Implementation, Budget Step 2 Vendor Selection, Budget Step 6 Handover, Programming Object Oriented Java